Способ 2
Самодельный генератор сделать можно и по-другому. Статор имеет хитрую конструкцию (имеет специальное конструкторское решение), имеется возможность регулировки напряжения выхода. Я сделал генератор своими руками такого вида на строительстве. Двигатель брал мощностью 7 кВт на 900 оборотов. Обмотку возбуждения я подключил по схеме треугольника на 220 В. Запустил его на 1600 оборотов, конденсаторы были на 3 на 120 мкФ. Включались они контактором с тремя полюсами. Генератор действовал как выпрямитель с тремя фазами. С этого выпрямителя питалась электрическая дрель с коллектором на 1000 ватт, и пила дисковая на 2200 ватт, 220 В, болгарка 2000 ватт.
Приходилось изготавливать систему мягкого пуска, другой резистор с закороченной фазой через 3 секунды.
Для моторов с коллекторами это неправильно. Если в два раза повысить вращающую частоту, то уменьшится и емкость.
Также повысится и частота. Схема емкостей отключалась в автоматическом режиме, чтобы не использовать тор реактивности, не расходовать горючее.

Во время работы надо нажать на статор контактора. Три фазы разобрал их по ненужности. Причина кроется в высоком зазоре и увеличенном рассеивании поля полюсов.
Специальные механизмы с двойной клеткой для белки и косыми глазами для белки. Все-таки я получил с моторчика стиралки 100 вольт и частоту 30 герц, лампа на 15 ватт не хочет гореть. Очень слабая мощность. Надо мотор брать сильнее, или конденсаторов больше ставить.
Под вагонами используется генератор с ротором короткозамкнутым. Его механизм приходит от редуктора и на ременную передачу. Обороты вращения 300 оборотов. Он находится как дополнительный генератор нагрузки.
Какие элементы необходимы для работы
Понадобиться может следующее:
- блок импульсный обеспечивающий подачу питания – 5в на 0,7А;
- зарядка автомобиля – панель (солнечная);
- лента со световыми диодами на 220 вольт;
- модульное устройство для контроля и зарядки электрического аккумулятора (Li-ion), предназначенное для работы с напряжением 12-24 вольта;
- преобразователь для повышения напряжения (низковольтный, рассчитанный на 1,5А и 5 вольт).
Для того чтобы сделать преобразователь напряжения 220в своими руками не потребуется сложная электроника. Схематически задача совсем несложная. Новичок спокойно с ней справится. Небольшой комплект составляющих – транзисторы, трансформатор и резисторы, соединенные простой и понятной схемой преобразователя напряжения своими руками. Действовать надо предварительно изучив инструкцию.
Понадобятся по две штуки:
- радиаторов (алюминиевых);
- TIP 3055 — транзисторов;
- 100 Ом на 10 Вт – резисторов;
- 15 Ом на 10 Вт – резисторов.
Дополнительные компоненты:
- стяжки из пластика;
- винты и гайки, розетка;
- термопласт.
Чтобы сборка шла без заминок нужно обзавестись инструментом:
- дрелью и паяльником;
- кусачками и пистолетом для склеивания.
Изготовление преобразовательного устройства
В первую очередь надо изучить схему. Есть обычная схема, которая довольно просто и наглядно отображает, каким образом подключить провода и элементы. Есть более подробный вариант в электронном виде.

На втором этапе собирается один и второй контур по аналогии. Для этого транзистор крепится к сопротивлению в 15-ть Ом.

Нагревание транзисторов может вывести их из строя. Поэтому необходим радиатор для отвода тепла. В нашем случае их два. Просверливается пара отверстий, на которые надо нанести термопасту. Затем каждый транзистор крепко притягивается саморезом к радиатору.

Один контур соединяется со вторым. Для этого используются сопротивления в 100 Ом. Соединение идет по диагонали. На лицевой части это выглядит следующим образом. Контакты припаяны к одной и другой ножкам, расположенным с левой стороны.

Остаются лапки по центру. Для их подключения потребуется кабель с двумя жилами. Одна из них предназначена для одного центрального транзистора, другая – для второго. После чего провода припаивают к самому крайнему левому и самому крайнему правому контакту трансформатора. Затем между ними устанавливается перемычка. От провода отрезается кусочек и припаивается к лапкам.

Для дальнейшего подключения понадобиться кусок от провода другого цвета. Например, розовый. Центральный трансформаторный контакт надо припаять к нему. Он служит для подачи «плюса» на устройство трансформатора с аккумулятора.

Белый провод покажет на «минус». К уже установленной перемычке желтого цвета припаивается белый кусок.

Теперь можно протестировать полученную схему электронной части. Мультиметр должен показать напряжение на подключенном аккумуляторном устройстве. Скачки будут в диапазоне от 200В до 500В. Можно сначала попробовать лампу, рассчитанную на 5 Вт, затем проделать то же самое со второй на 40 Вт. Не скажешь, что она питается от аккумулятора, работающего от 12 Вольт. Результат такой же, как и от подключения к домашней розетке. На фото преобразователя напряжения, сделанного своими руками, выложенного на сайте это хорошо видно.

Конструкция стабилизирующего ток устройства

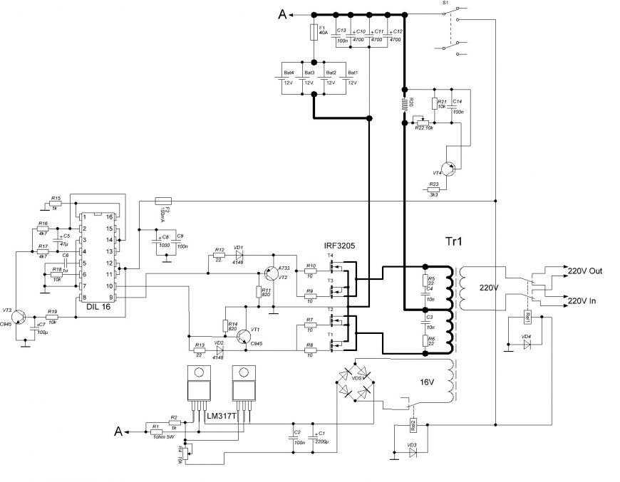
Самодельный стабилизатор напряжения 220В, схема которого представлена выше, включает в себя следующие элементы:
- Блок питания. Для него использованы накопители С2 и С5, трансформатор напряжения Т1, а также компаратор (сравнивающее устройство) DA1 и светодиод VD1;
- Узел, откладывающий начало нагрузки. Для его сборки понадобятся сопротивления от R1 до R5, транзисторы от VT1 до VT3, а также накопитель С1;
- Выпрямитель, замеряющий значение вольтажных скачков и провалов. В его конструкцию входит светодиод VD2 с одноименным стабилитроном, накопитель С2, резистором R14 и R13;
- Компаратор. Для него понадобятся сопротивления от R15 до R39 и сравнивающие устройства DA2 с DA3;
- Контроллер логического типа. Для него нужны микросхемы DD от 1 до 5;
- Усилители. Для них понадобятся сопротивления для ограничения тока R40-R48, а также транзисторы от VT4 до VT12;
- Светодиоды, играющие роль индикатора, — HL от 1 до 9;
- Оптронные ключи (7) с симисторами VS от 1 до 7, резисторами R от 6 до 12 и оптронными симисторами U от 1 до 7;
- Автовыключатель с предохранителем QF1;
- Автотрансформатор Т2.
Сборка блока питания с регулировкой тока/напряжения своими руками
Вот очередная версия лабораторного блока питания с напряжением от 0 до 30 В и регулировкой потребляемого тока 0-2 А, что всегда бывает полезно, когда используется БП для настройки самодельных схем или когда они неизвестные приборы запускаются в первый раз.
Схема ИП с регулировкой тока и напряжения
Сама схема питания — это популярный комплект из таких элементов:
- Сам регулируемый стабилизатор, в котором заменен T1 — BC337 на BD139, T2 — BD243 на BD911
- D1-D4 — диоды 1N4001 заменены на RL-207
- C1 — 1000 мкФ / 40 В заменен на 4700 мкФ / 50 В
- D6, D7 — 1N4148 на 1N4001
У используемого трансформатора есть напряжения: 25 В, 2 А и 12 В, которое полезно для управления вентилятором, охлаждающим радиатор и силовые диоды на панели. Для этого была создана небольшая плата с мостовым выпрямителем, фильтрующими конденсаторами и стабилизатором LM7812 (с радиатором).
Внутри корпуса лабораторного источника питания размещены трансформатор, плата самого регулируемого блока питания, платы стабилизаторов — 12 В и 24 В, радиатор с охлаждающим вентилятором (запускается при 50 С).
На передней части корпуса установлены выключатель, три светодиода, информирующих о состоянии блока питания (сеть 220 В, включение вентилятора и защита — ограничение тока или короткое замыкание), синие и красные LED дисплеи с наклеенной на них затемняющей пленкой. Рядом с дисплеями расположены регулирующие потенциометры, а справа выводы питания. На задней части корпуса имеется разъем для сети, предохранитель и охлаждающий вентилятор 60×60 мм.
Полезное: Cхема высоковольтного преобразователя напряжения
Что касается индикаторных дисплеев, они показывают:
- синий — текущее напряжение в вольтах V
- красный — текущий ток в амперах A
Источник питания получился реально удобный и надёжный. Вся сборка заняла несколько дней. Что касается охлаждения, оно включается только при высокой нагрузке и то на короткое время, примерно на пару минут.
С этим БП удобно работать даже при слабом освещении, так как яркости индикаторов хватает с головой. Если хотите повысить ток до 3-4 ампера, выбирайте трансформатор по-мощнее и транзисторы регулятора, с хорошим запасам по току. Ещё пару неплохих схем источников питания смотрите по ссылкам:
6— 4,50
НАЖМИТЕ ТУТ И ОТКРОЙТЕ КОММЕНТАРИИ
Нюансы изготовления блока питания для шуруповёрта
При изготовлении блока питания 12 В своими руками для подключения шуруповёрта к электрической сети необходимо учитывать следующие нюансы, связанные с его использованием:
- Напряжение на выходе должно быть 18–19 В, в противном случае мощность устройства значительно снизится.
- Электронные компоненты схемы БП должны соответствовать номинальному току работающего шуруповёрта.
- Размер собираемого блока должен быть таким, чтобы разместиться в корпусе демонтируемого аккумулятора (в случае изготовления встроенной конструкции).
В остальном этапы изготовления аналогичны, как и в случае отдельно размещаемого варианта исполнения БП.
Изготовление трансформаторов
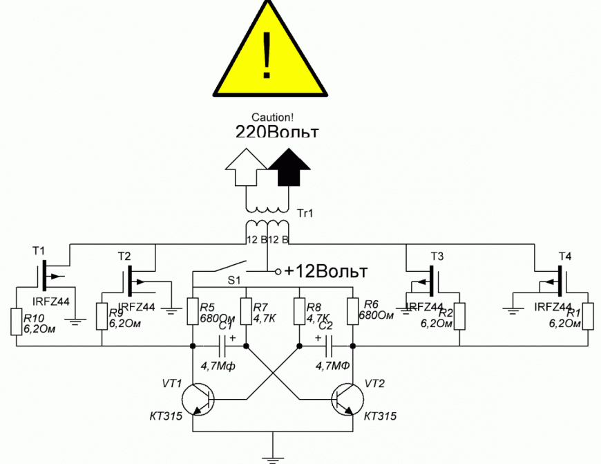
Изготовить трансформаторы Т1 и Т2 можно самостоятельно. Для Т1, мощность которого 3 кВт, необходимо применить магнитопровод с поперечным сечением 1,87 см2, и 3 провода ПЭВ – 2. 1-й провод диаметром 0,064 мм. Им наматывают первую катушку, с количеством витков 8669. Другие 2 провода применяются для образования остальных обмоток. Провода на них должны быть одного диаметра 0,185 мм, с числом витков 522.
Чтобы не изготавливать самому такие трансформаторы, можно применить готовые варианты ТПК – 2 – 2 х 12 В, соединенные последовательно.
Чтобы изготовить трансформатор Т2 на 6 кВт, применяют магнитопровод тороидальной формы. Обмотку наматывают проводом ПЭВ – 2 с числом витков 455. На трансформаторе необходимо вывести 7 отводов. Первые 3 из них наматываются проводом 3 мм. Остальные 4 отвода наматываются шинами сечением 18 мм2. С таким сечением провода трансформатор не нагреется.
Отводы выполняют на таких витках: 203, 232, 266, 305, 348 и 398. Витки считают с нижнего отвода. В этом случае электрический ток сети должен поступать по отводу 266 витка.
Варианты БП для самостоятельного монтажа
Блок питания выбирают исходя из того, какие схемы предполагается им запитывать. Если это устройства с низким потреблением тока, то и БП не обязательно делать мощный: вполне можно обойтись источником с током на 5 ампер. Рассмотрим несколько вариантов схем, а также узнаем, как собирать самодельные блоки питания.
Простой БП 0-30 В
Одна из несложных схем источника питания с регулировкой выходного напряжения приводится на схеме.
Устройство выполнено всего на трех транзисторах и отличается высокой точностью напряжения на выходе, благодаря использованию компенсационной стабилизации, а также применением недорогих элементов.
Изделие собирается на печатной плате и после монтажа практически сразу начинает функционировать. Главное — подобрать стабилитрон, который должен соответствовать максимальному напряжению на выходе.

Для корпуса подойдет любой пластиковый или металлический короб, который окажется под рукой, например, от компьютерного БП.

В такой корпус без проблем поместится трансформатор на 100 Вт и печатная плата. Имеющийся вентилятор можно оставить, подключив в разрыв его питания сопротивление для снижения оборотов.

Для измерения потребляемого нагрузкой тока задействуем стрелочный амперметр, устанавливая его на переднюю панель из пластиковой коробки.

Вольтметр можно использовать цифровой.

Завершив монтаж, проверяем выходное напряжение, изменяя положение переменного резистора.

Минимальное значение должно быть около нуля, максимальное – 30 В. Подсоединив нагрузку около 0,5 А, проверяем просадку напряжения на выходе – она должна быть минимальной.

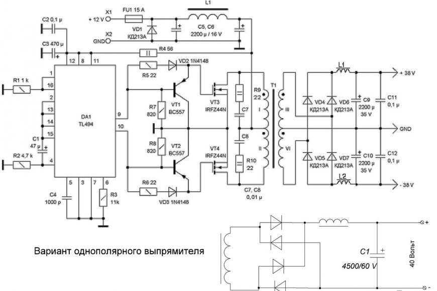
Мощный импульсный БП
Рассмотрим схему блока питания с регулировкой по току и напряжению. Такие устройства иногда еще называют лабораторными, поскольку они подходят не только для запитки электронных схем, но и для зарядки АКБ.
Этот БП обеспечивает регулировку напряжения в диапазоне 0-30 В и тока 0-10 А. Источник можно разделить на три части:
- Внутренняя схема питания, состоящая из источника напряжения на 12 В, и ток минимум 300 мА. Назначение этого источника – запитка схемы БП.
- Блок управления. Выполнен на микросхеме TL494 с простым драйвером. Резистор R4 позволяет регулировать максимальный порог напряжения, R2 – ток.
- Силовая часть. Большую часть схемы можно задействовать из старого компьютерного блока питания. Для намотки трансформатора управления подойдет ферритовое кольцо R16*10*4,5, на котором наматывают провод МГТФ 0.07 мм² в количестве 30 витков одновременно в 3 провода. L1 мотают на кольце от того же БП, удалив старую обмотку и намотав медный провод диаметром 2 мм и длиной 2 м. Для L2 подойдет дроссель на ферритовом стержне.
Чтобы получить выходное напряжение 30 В, вторичную обмотку силового трансформатора нужно перемотать, увеличив количество витков.
Для размещения элементов схемы изготавливают печатную плату.
Если сборка выполнена правильно, блок питания начинает работать сразу. Чтобы была возможность управлять вентилятором по температуре, можно собрать простую схему на lm317.

На Ардуино
Радиолюбители с опытом иногда собирают блоки питания под управлением Ардуино. Таким образом удается создать контролируемый источник питания с такими режимами: может «отдыхать», функционировать в режиме экономии либо работать на ток в 10 А и разное выходное напряжение, если это требуется.
«Умный» блок питания представлен на схеме.
Для запитки микропроцессора ATmega задействуется импульсный стабилизатор. Благодаря наличию постоянного и стабилизированного напряжения 5 В блок питания можно оснастить разъемом USB, что позволит подзаряжать какие-либо устройства.
Печатную плату можно сделать по образцу.
Внешний вид устройства и внутреннее расположение компонентов представлены на фото.
Блок питания от 0 до 30 В на 10 ампер можно собрать своими руками по любой из представленных схем, а как именно сделать такое устройство, пошагово рассмотрено в инструкциях с фото-примерами. Для сборки простого источника питания потребуются начальные значения в области радиоэлектроники, умение обращаться с паяльником и минимальный перечень радиокомпонентов.
Что такое ЛАТР
Кроме силовых аппаратов, заменяющих обычные трансформаторы, в школах, институтах и лабораториях используются ЛАТРы – Лабораторные АвтоТРанформаторы. Эти устройства используются для плавного изменения напряжения на выходе аппарата. Самые распространенные конструкции представляют из себя катушку, намотанную на тороидальном магнитопроводе. С одной из сторон провод очищен от лака и по нему при помощи поворотного механизма двигается графитный ролик.
Питающее напряжение подаётся на концы катушки, а вторичное снимается с одного из концов и графитного ролика. Поэтому ЛАТР не может поднимать напряжение выше сетевого, в некоторых модификациях выше 250В.
Кроме катушечных, есть электронные ЛАТРы. Фактически, это не автотрансформатор, а регулятор напряжения. Есть разные виды таких устройств:
- Тиристорный регулятор. В этих аппаратах в качестве силового элемента установлены тиристор и диодный мост или симистор. Недостаток в отсутствии синусоидальной формы выходного напряжения. Самый известный прибор такого типа – диммер ламп освещения.
- Транзисторный регулятор. Дороже тиристорного, требует установки транзисторов на радиаторы. Обеспечивает синусоидальную форму выходного напряжения.
- ШИМ-контроллер.
Изготовление силового трансформатора
Силовой питающий трансформатор T1, как было сказано выше, является одним из основных элементов стабилизатора напряжения, поэтому к его изготовлению следует отнестись ответственно. Но самостоятельное изготовление весьма проблематично.
Поэтому для большей простоты можно приобрести 2 готовых изделия марки ТПК-2-2. Выходное напряжение каждого преобразователя составляет 12 В, чтобы получить 24 В, трансформаторы следует соединить последовательно. Схема соединения приведена ниже (рисунок 3).
К сожалению, трансформатор Т2 нельзя приобрести, а только сделать самостоятельно. Для этого потребуется:
- тороидальный магнитопровод (в качестве которого можно использовать статор двигателя на 10 кВт);
- Провод ПЭВ-2 диаметром не менее 4.2 мм.
Выводы автотрансформатора, начиная от нижнего делаются от: 150, 164, 180, 196, 218 и 246 витка.
Как избежать 3 частых ошибок при работе с симистором.
- Буква, после кодового обозначения симистора говорит о его предельном рабочем напряжении: А – 100В, Б – 200В, В – 300В, Г – 400В. Поэтому не стоит брать прибор с буквой А и Б для регулировки 0-220 вольт — такой симистор выйдет из строя.
- Симистор как и любой другой полупроводниковый прибор сильно нагревается при работе, следует рассмотреть вариант установки радиатора или активной системы охлаждения.
- При использовании симистора в цепях нагрузок с большим потреблением тока, необходимо четко подбирать прибор под заявленную цель. Например, люстра, в которой установлено 5 лампочек по 100 ватт каждая будет потреблять суммарно ток величиной 2 ампера. Выбирая по каталогу необходимо смотреть на максимальный рабочий ток прибора. Так симистор МАС97А6 рассчитан всего на 0,4 ампера и не выдержит такой нагрузки, а МАС228А8 способен пропустить до 8 А и подойдет для этой нагрузки.
Простейший стабилизатор напряжения своими руками
Рассмотрим, каким образом можно изготовить самостоятельно стабилизатор на 220 вольт собственными руками, имея под рукой несколько простых деталей. Если в вашей электрической сети напряжение значительно снижено, то такой прибор подойдет вам как нельзя кстати. Чтобы его изготовить, понадобится готовый трансформатор, и несколько простых деталей. Лучше взять такой пример прибора себе на заметку, так как получается неплохое устройство, обладающее достаточной мощностью, например, для микроволновки.
Для холодильников и различных других бытовых устройств понижение напряжения сети очень вредно, больше чем повышение. Если поднять величину напряжения сети, применяя автотрансформатор, то во время уменьшения напряжения сети на выходе прибора напряжение будет нормальной величины. А если в сети напряжение станет в норме, то на выходе мы получим повышенное значение напряжения. Например, возьмем трансформатор на 24 В. При напряжении на линии 190 В на выходе устройства получится 210 В, при значении сети 220 В на выходе получится 244 В. Это вполне допустимо и нормально для работы бытовых устройств.

Для изготовления нам понадобится основная деталь – это простой трансформатор, но не электронный. Его можно найти готовый, либо изменить данные на уже имеющемся трансформаторе, например, от сломанного телевизора. Трансформатор будем соединять по схеме автотрансформатора. Напряжение на выходе будет получаться примерно на 11% выше напряжения сети.
При этом нужно соблюдать осторожность, так как во время значительного перепада напряжения в сети в большую сторону, на выходе устройства получится напряжение, которое значительно превышает допустимую величину. Автотрансформатор будет добавлять к напряжению линии сети всего 11%
Это значит, что мощность автотрансформатора берется также на 11% от мощности потребителя. Например, мощность микроволновки равна 700 Вт, значит трансформатор берем 80 Вт. Но лучше брать мощность с запасом
Автотрансформатор будет добавлять к напряжению линии сети всего 11%. Это значит, что мощность автотрансформатора берется также на 11% от мощности потребителя. Например, мощность микроволновки равна 700 Вт, значит трансформатор берем 80 Вт. Но лучше брать мощность с запасом.
Регулятор SA1 дает возможность, если нужно, подсоединять нагрузку потребителя без автотрансформатора. Конечно, это не полноценный стабилизатор, но зато для его изготовления не требуется больших вложений и много времени.
Самодельный стабилизатор напряжения
Последовательность изготовления стабилизатора напряжения своими руками
Прежде чем приступать к самостоятельному изготовлению стабилизирующего устройства, необходимо приобрести некоторые инструменты. Перечень их следующий:
- Паяльник. Так как работа будет проходить с чувствительными электронными элементами, то мощность паяльника должна быть в пределах 40 Вт. Диоды, транзисторы и прочие радиоэлектронные элементы достаточно чувствительны к высоким температурам, и воздействие паяльника мощностью в 80 или 100 Вт может их повредить.
- Пинцет. Чтобы элемент надёжно припаять к другому элементы, их следует предварительно нагреть. А удерживать горячий провод голыми руками не очень удобно и комфортно.
- Монтажный или канцелярский нож. Идеально подходит для снятия изоляции с проводов. Покупать для этого дорогостоящие специализированные клещи нет никакого смысла.
- Канифоль и олово. Расходные материалы для пайки. Для начинающих радиотехников можно приобрести дополнительно паяльную кислоту.
Необходимые инструменты собраны, и можно приступать к монтажу схемы.
Самодельный аппарат
Качественный стабилизатор на несколько кВт и выходным током более 10 ампер можно собрать на основе старого трансформатора, установленного в сварочном аппарате. Однако подобную «заготовку» найти непросто. Более того, действующая техника пригодна для последующего применения по целевому назначению. Для воспроизведения в домашних условиях без профессиональных навыков подойдет представленная ниже схема на электронных компонентах. Она обеспечит:
- оперативную коррекцию выходных параметров со скоростью переключения не более 8-12 миллисекунд;
- рабочий диапазон входного напряжения 125-265 V;
- мощность подключенных потребителей до 5,5 кВт.

Электрическая и монтажная схема, печатная плата
Преимущества самодельного устройства
Кроме хороших технических параметров, нужно отметить следующие плюсы:
- разумные затраты;
- возможность самостоятельного выполнения ремонтных операций.
Недостатки
Потребительские параметры изделия во многом зависят от сборки. В данном случае предполагается отсутствие хорошо отработанных на практике навыков, профессионального монтажного (измерительного) оборудования. С другой стороны, внимательное выполнение отдельных рабочих операций поможет контролировать качество тщательнее, по сравнению с действиями сторонних исполнителей.
Отличия от заводских моделей
Современное производство отличается высоким уровнем автоматизации. Это уменьшает вредное влияние «человеческого фактора», снижает издержки. С применением профессиональных технологий проще обеспечить идеальный внешний вид. Однако при создании самоделки можно применять уникальные технические и эстетические решения.
Комплектующие
Основные узлы (функциональные комплектующие детали):
- трансформаторный блок питания с компенсацией температуры на диоде и компаратором;
- выпрямитель с делителем;
- транзисторная схема задержки подключения нагрузки;
- контроллер на цифровых микросхемах;
- светодиодная индикация рабочих режимов и аварийных ситуаций;
- ключи из оптитронных пар.
Особенности домашнего производства
Подойдут типовые трансформаторы ТПК-2-2х12V. При необходимости можно создать аналоги собственноручно, используя для ПЭВ с диаметром проводника 0,064 мм (8669 витков) и 0,185 мм (522 витка) в первичной и вторичной обмотках, соответственно.
Преимущества и недостатки самодельного преобразователя тока
У самодельного стабилизатора есть три преимущества:
- Дешевизна. Все детали покупаются отдельно, а это экономически выгодно по сравнению с теми же деталями, но уже собранными в единое устройство – выравниватель тока;
- Возможность ремонта своими руками. Если один из элементов купленного стабилизатора вышел из строя, вряд ли вы его сможете заменить, даже если разбираетесь в электротехнике. Вы просто не найдете, чем заменить износившуюся деталь. С самодельным устройством все проще: вы изначально все элементы купили в магазине. Останется лишь снова сходить туда и купить то, что поломалось;
- Легкий ремонт. Если вы сами собрали преобразователь напряжения, то вы знаете на 100% его конструкцию и принцип работы. А понимание устройства и действия поможет вам быстро выявить причину выхода из строя стабилизатора. Выяснив ее, вы без труда почините самодельный агрегат.
У стабилизатора собственного производства есть три серьезных минуса:
- Низкая надежность. На специализированных предприятиях устройства более надежны, поскольку их разработка основана на показаниях высокоточных контрольно-измерительных приборов, которых в быту не найти;
- Широкий диапазон выводимого напряжения. Если стабилизаторы промышленного производства могут выдавать относительно постоянный вольтаж (например, 215-220В), то самодельные аналоги могут иметь в 2-5 раз больший диапазон, что может быть критичным для сверхчувствительной к изменению тока техники;
- Сложная настройка. Если вы покупаете стабилизатор, то этап настройки минуется, вам останется лишь подключить устройство и управлять его работой. Если же вы создатель выравнивателя тока, то и вам его настраивать. Это трудно, даже если вы изготовили самый простой стабилизатор напряжения своими руками.






























