Параллельное подключение светодиодов
Здесь у нас всё наоборот. Силу тока нужно умножить на количество светодиодов, а падение напряжения посчитать только 1 раз.
Сила тока: I = 0,025 * 15 =0,375 А
Нам потребуется источник питания, способный выдать максимальный ток в 0,375 А. Округлим до 0,35 (помните, что лучше «недолить»?). По напряжению тоже укладываемся: 12 — 2 = 10. Остаётся с большим запасом.
Пытливый читатель, запнувшийся парой абзацев ранее, может воскликнуть: «Погодите! Так зачем нам 12 вольт, если мы можем обойтись и пятью?». «Можем!» — ответим ему мы. Но не торопитесь с выводами, это ещё не конец.
Мы определились, что светодиоды будут подключены параллельно. Необходимо ограничить ток в цепи. Допустим, специального драйвера у нас нет. Возьмём резистор. Рассчитаем необходимое сопротивление по давно известной формуле: 12 В / 0,35 А ~ 35 Ом. Подключим его между источником питания и анодами светодиодов:
Неправильное параллельное подключение трёх светодиодов
Вот, казалось бы, и всё. Но есть проблема:
ТАК ДЕЛАТЬ НЕЛЬЗЯ!!!
Как отмечалось выше, светодиоды не обязательно имеют те характеристики, которые заявлены производителем. Всегда есть разброс. И вот мы задали ток в 0,35 ампер и смотрим на светящуюся линейку светодиодов. Но всем им нужен разный ток. Одному , как мы и рассчитывали 25мА, другому — 20мА, третьему 21мА, а вот нашёлся совсем кривой светодиод, ему нужно всего 15мА. А мы пропускаем через него 25 — почти в 2 раза больше. Светодиод греется и быстро перегорает. В линейке стало на 1 светодиод меньше. Теперь для питания оставшихся светодиодов нам требуется 35мА. Пока всё не выглядит особенно плохо. Мы ограничили ток с запасом. Мы молодцы. Но не выдержал ещё один светодиод. Осталось 13. Теперь весь наш ток делится не на 15, а на 13 светодиодов. На каждый из них приходится по 26мА. Теперь абсолютно все светодиоды работают на повышенном токе. Очень скоро перегреется следующий. Самые стойкие получат уже по 29мА — 116% от номинала. Всего 2 перегоревших светодиода запустили цепную реакцию. Скоро вся линейка перегорит, а вы так и не поймёте почему (ну или поймёте, мы же только что всё разобрали). Собственно, избавиться от такого печального сценария просто. Нужно к каждому светодиоду поставить по собственному токоограничительному резистору. Для тока в 25мА и напряжения 12В нужен резистор на 480 Ом. Это не спасёт от проблемы «кривых» светодиодов, но их перегорание никак не повлияет на остальные.
Достоинства: высочайшая надёжность.Недостатки: высокое потребление тока, высокая стоимость схемы.
Правильное параллельное подключение трёх светодиодов
Параллельное подключение светодиодов — идеальный вариант. Всегда стремитесь к тому, чтобы подключать светодиоды параллельно и ограничивать ток каждого светодиода по отдельности своим резистором. Если вы используете светодиодные драйверы (стабилизаторы тока), то каждому светодиоду нужно подключать свой драйвер. Именно поэтому параллельные схемы с большим количеством светодиодов становятся слишком дорогими. В реальности приходится идти на компромисс и объединять светодиоды в цепочки.
Последовательное подключение
При последовательном же подключении светодиодов через них протекает один и тот же ток. Количество светодиодов не имеет значение, это может быть всего один светодиод, а может быть 20 или даже 100 штук.
Например, мы можем взять один светодиод 2835 и подключить его к драйверу на 180 мА и светодиод будет работать в нормальном режиме, отдавая свою максимальную мощность. А можем взять гирлянду из 10 таких же светодиодов и тогда каждый светодиод также будет работать в нормальном паспортном режиме (но общая мощность светильника, конечно, будет в 10 раз больше).
Ниже показаны две схемы включения светодиодов, обратите внимание на разницу напряжений на выходе драйвера:
Так что на вопрос, каким должно быть подключение светодиодов, последовательным или параллельным, может быть только один правильный ответ — конечно, последовательным!
Количество последовательно подключенных светодиодов ограничено только возможностями самого драйвера.
Идеальный драйвер может бесконечно повышать напряжение на своем выходе, чтобы обеспечить нужный ток через нагрузку, поэтому к нему можно подключить бесконечное количество светодиодов. Ну а реальные устройства, к сожалению, имеют ограничение по напряжению не только сверху, но и снизу.
Вот пример готового устройства:
Мы видим, что драйвер способен регулировать выходное напряжение только лишь в пределах 64…106 вольт. Если для поддержания заданного тока (350 мА) нужно будет поднять напряжение выше 106 вольт, то облом. Драйвер выдаст свой максимум (106В), а уж какой при этом будет ток — это от него уже не зависит.
И, наоборот, к такому led-драйверу нельзя подключать слишком мало светодиодов. Например, если подключить к нему цепочку из 10-ти последовательно включенных светодиодов, драйвер никак не сможет понизить свое выходное напряжение до необходимых 32-36В. И все десять светодидов, скорее всего, просто сгорят.
Наличие минимального напряжения объясняется (в зависимости от схемотехнического решения) ограничениями мощности выходного регулирующего элемента либо выходом за предельные режимы генерации импульсного преобразователя.
Разумеется, драйверы могут быть на любое входное напряжение, не обязательно на 220 вольт. Вот, например, драйвер превращающий любой источник постоянного напряжения (блок питания) от 6 до 20 вольт в источник тока на 3 А:
Вот и все. Теперь вы знаете, как включить светодиод (один или несколько) — либо через токоограничительный резистор, либо через токозадающий драйвер.
Смешанное соединение резисторов.
Помимо параллельного и последовательного соединений резисторов существует еще смешанное соединение. Из названия уже понятно, что при таком соединении в цепи присутствуют резисторы, соединенные как параллельно, так и последовательно. Вот пример такой цепи:

Давайте рассчитаем общее сопротивление цепи. Начнем с резисторов R_1 и R_2 — они соединены параллельно. Мы можем рассчитать общее сопротивление для этих резисторов и заменить их в схеме одним единственным резистором R_{1-2}:
R_{1-2} = \frac{R1\cdot R2}{R1 + R2} = 1
Теперь у нас образовались две группы последовательно соединенных резисторов:

- R_{1-2} и R_3
- R_4 и R_5
Заменим эти две группы двумя резисторами, сопротивление которых равно:
R_{1-2-3} = R_{1-2} + R_3 = 5
R_{4-5} = R_4 + R_5 = 24

Как видите, схема стала уже совсем простой. Заменим группу параллельно соединенных резисторов R_{1-2-3} и R_{4-5} одним резистором R_{1-2-3-4-5}:
R_{1-2-3-4-5}\enspace = \frac{R_{1-2-3}\medspace\cdot R_{4-5}}{R_{1-2-3} + R_{4-5}} = \frac{5\cdot24}{5 + 24} = 4.14
И в итоге у нас на схеме осталось только два резистора соединенных последовательно:

Общее сопротивление цепи получилось равным:
R_0 = R_{1-2-3-4-5}\medspace +\medspace R_6 = 4.14 + 10 = 14.14
Таким вот образом достаточно большая схема свелась к простейшему последовательному соединению двух резисторов!
Тут стоит отметить, что некоторые схемы невозможно так просто преобразовать и определить общее сопротивление — для таких схем нужно использовать правила Кирхгофа, о которых мы обязательно поговорим в будущих статьях. А сегодняшняя статья на этом подошла к концу, до скорых встреч на нашем сайте
Принципы подключения
Светоизлучающие диоды активно применяются в подсветке, индикации
Своими руками можно создать устройства, поэтому важно знать, как производить соединение светодиодов
К основным способам подключения относятся:
- параллельное;
- последовательное;
- комбинированное.
Основные причины выхода из строя светодиодных цепочек:
- неправильное соединение;
- некачественные диоды или блоки питания.
Конструкция излучающего диода подразумевает его подключение к источнику постоянного тока
При соединении важно соблюдать полярность компонента – если перепутать катод и анод, диод не будет излучать световой поток
Полярность
Определить, какой из электродов является плюсом, а какой – минусом, можно несколькими способами.
Первый – конструктивно. Обычный LED компонент имеет две ножки, длинная является плюсом (анодом), а короткая – катодом.
При помощи тестера. Для этого нужно взять мультиметр, перевести его в положение «Прозвонка» и прикладывать щупы к электродам. Когда красный щуп коснется анода, а черный катода – светодиод загорится. Если при перестановке на шкале высвечивается и не меняется «бесконечное» сопротивление, есть неполадка с элементом. Так что мультитестер используется и для проверки работоспособности излучающих приборов.
Визуальный осмотр. Можно посмотреть внутрь колбы. Широкая часть – это катод, а узкая – анод. Мощные светодиоды сверхъяркого типа имеют маркировку выводов «+» и «–». Компоненты для поверхностного монтажа обычно имеют специальный скос, который указывает на катод.
Включение в источник питания. Диод можно подключить к аккумулятору, батарее или другому блоку. Нужно постепенно повышать электропитание, которое вызовет свечение. Если компонент не горит, полярность следует поменять. Собирается такая схема проверки обязательно с использованием токоограничивающего резистора.
По технической документации. В паспорте прибора будет написано, какая полярность.
После определения плюса и минуса электродов нужно разобраться с методом подсоединения.
Напряжение питания светодиодов
Несмотря на то что электрический параметр №1 для светодиода – это номинальный ток, часто для расчётов необходимо знать напряжение на его выводах. Под понятием «напряжение светодиода» понимают разницу потенциалов на p-n-переходе в открытом состоянии.
Оно является справочным параметром и вместе с другими характеристиками указывается в паспорте к полупроводниковому прибору. 3, 9 или 12 вольт… Часто в руки попадают экземпляры, о которых ничего не известно. Так как узнать падение напряжения на светодиоде?
Теоретический метод
Прекрасной подсказкой в этом случае является цвет свечения, внешняя форма и размеры полупроводникового прибора. Если корпус светодиода выполнен из прозрачного компаунда, то цвет его остаётся загадкой, разгадать которую поможет мультиметр.
Для этого переключатель цифрового тестера переводят в положение «проверка на обрыв» и щупами поочерёдно касаются выводов светодиода. У исправного элемента в прямом смещении будет наблюдаться небольшое свечение кристалла. Таким образом, можно сделать вывод не только о цвете свечения, но и о работоспособности полупроводникового прибора.
Светоизлучающие диоды разных цветов изготавливают из различных полупроводниковых материалов. Именно химический состав полупроводника во многом определяет напряжение питания светодиодов, точнее, падение напряжение на p-n-переходе.
В связи с тем, что в производстве кристаллов используют десятки химических соединений, точного напряжения для всех светодиодов одного цвета не существует. Однако есть определённый диапазон значений, которых зачастую достаточно для проведения предварительных расчетов элементов электронной цепи.
С одной стороны, размер и внешний вид корпуса не влияют на прямое напряжение светодиода. Но, с другой стороны. через линзу можно увидеть количество излучающих кристаллов, которые могут быть соединены последовательно. Слой люминофора в SMD светодиодах может скрывать целую цепочку из кристаллов.
Ярким примером является миниатюрные многокристальные светодиоды от компании Cree, падение напряжения на которых зачастую значительно превышает 3 вольта. В последние годы появились белые SMD светодиоды, в корпусе которых размещено 3 последовательно соединённых кристалла. Их часто можно встретить в китайских светодиодных лампах на 220 вольт.
Естественно убедиться в исправности LED-кристаллов в такой лампе при помощи мультиметра не удастся. Стандартная батарейка тестера выдаёт 9 В, а минимальное напряжение срабатывания трёхкристального белого светоизлучающего диода – 9,6 В. Также встречаются двухкристальная модификация с порогом срабатывания от 6 вольт.
Практический метод
Самые точные данные о прямом падении напряжения на светодиоде можно получить путём проведения практических измерений. Для этого понадобится регулируемый блок питания (БП) постоянного тока с напряжение от 0 до 12 вольт, вольтметр или мультиметр и резистор на 510 Ом (можно больше). Лабораторная схема для тестирования показана на рисунке.
Здесь всё просто: резистор ограничивает ток, а вольтметр отслеживает прямое напряжение светодиода. Плавно увеличивая напряжение от источника питания, наблюдают за ростом показаний на вольтметре. В момент достижения порога срабатывания светодиод начнёт излучать свет.
В какой-то момент яркость достигнет номинального значения, а показания вольтметра перестанут резко нарастать. Это означает, что p-n-переход открыт, и дальнейший прирост напряжения с выхода БП будет прикладываться только к резистору. Текущие показания на экране и будут номинальным прямым напряжением светодиода.
Если ещё продолжить наращивать питание схемы, то расти будет только ток через полупроводник, а разность потенциалов на нём изменится не более чем на 0,1-0,2 вольт. Чрезмерное превышение тока приведёт к перегреву кристалла и электрическому пробою p-n-перехода.
Если рабочее напряжение на светодиоде установилось около 1,9 вольт, но при этом свечение отсутствует, то возможно тестируется инфракрасный диод. Чтобы убедиться в этом, нужно направить поток излучения на включенную фотокамеру телефона. На экране должно появиться белое пятно.
В отсутствии регулируемого блока питания можно запитать светодиод «кроной» на 9 В. Также можно задействовать в измерениях сетевой адаптер на 3 или 9 вольт, который выдаёт выпрямленное стабилизированное напряжение, и пересчитать номинал сопротивления резистора.
Светодиоды с волновыми ресиверами
На 12 вольт светодиод через волновой ресивер разрешается подключать только с открытым модулятором. В данном случае резисторы используются импульсного типа. Многие эксперты рекомендуют не применять поглощающие фильтры. Трансивер устанавливается с проходным изолятором. Иногда уровень номинального сопротивления может сильно повышаться в цепи. Чтобы решить представленную проблему, следует использовать сетчатые фильтры. На рынке они продаются разного размера. Расширитель в цепи используется с двумя переходниками. Если рассматривать схему с триггером, то светодиод следует устанавливать через усилитель. Таким образом решится проблема с резким повышением цветовой температуры.

Как устроен светодиод
Обычный индикаторный светодиод изготавливают в эпоксидном корпусе с диаметром 5 мм и двумя контактными выводами для подключения к цепям электрического тока: анодом и катодом. Визуально они отличаются по длине. У нового прибора без обрезанных контактов катод короче.
- Запомнить это положение помогает простое правило: с буквы «К» начинаются оба слова:
- катод;
- короче.
Когда же ножки светодиода обрезаны, то анод можно определить подачей на контакты напряжения 1,5 вольта от простой пальчиковой батарейки: свет появляется при совпадении полярностей.
Как устроен светодиод? Светоизлучающий активный монокристалл полупроводника имеет вид прямоугольного параллелепипеда. Он размещён около светоотражающего рефлектора параболической формы из алюминиевого сплава и смонтирован на подложке с нетокопроводящими свойствами.
На окончании светового прозрачного корпуса из полимерных материалов расположена линза, фокусирующая световые лучи. Она совместно с рефлектором образует оптическую систему, формирующую угол потока излучения. Его характеризуют диаграммой направленности светодиода.
Она характеризует отклонение света от геометрической оси общей конструкции в стороны, что приводит к увеличению рассеивания. Такое явление возникает из-за появления при производстве небольших нарушений технологии, а также старения оптических материалов во время эксплуатации и некоторых других факторов.
Этот принцип конструкции широко распространен. На его основе создают и другие полупроводниковые источники света, использующие иные формы структурных элементов.
Свечение в полупроводниковом кристалле возникает при рекомбинации электронов и дырок в области p-n-перехода. Область p-n-перехода, образуется контактом двух полупроводников с разными типами проводимости. Для этого приконтактные слои полупроводникового кристалла легируют разными примесями: по одну сторону акцепторными, по другую — донорскими.
Светодиоды на основе фосфида и арсенида галлия, излучающие в желто-зеленой, желтой и красной областях спектра были разработаны еще в 60-х — 70-х годах прошлого столетия. Их применяли в световых индикаторах, табло, приборных панелях автомобилей и самолетов, рекламных экранах, различных системах визуализации информации.
Цвет светодиода зависит от ширины запрещенной зоны, в которой рекомбинируют электроны и дырки, то есть от материала полупроводника и легирующих примесей. Чем «синее» светодиод, тем выше энергия квантов, а значит, тем больше должна быть ширина запрещенной зоны.
Голубые светодиоды удалось изготовить на основе полупроводников с большой шириной запрещенной зоны — карбида кремния, соединений элементов II и IV группы или нитридов элементов III группы. Однако, у светодиодов на основе SiC оказался слишком мал КПД и низок квантовый выход излучения (то есть число излученных квантов на одну рекомбинировавшую пару).
Квантовый выход — это число излученных квантов света на одну рекомбинировавшую электронно-дырочную пару. Различают внутренний и внешний квантовый выход. Внутренний — в самом p-n-переходе, внешний — для прибора в целом (ведь свет может теряться «по дороге» — поглощаться, рассеиваться).
Внутренний квантовый выход для хороших кристаллов с хорошим тепло-отводом достигает почти 100%, рекорд внешнего квантового выхода для красных светодиодов составляет 55%, а ддя синих — 35%. Внешний квантовый выход — одна из основных характеристик эффективности светодиода.
Второй способ заключается в том, что на поверхность светодиода, излучающего в ультрафиолетовом диапазоне (есть и такие), наносится три люминофора, излучающих, соответственно, голубой, зеленый и красный свет. По принципу люминесцентной лампы.
Третий способ — это когда желто-зеленый или зелено-красный люминофор наносятся на голубой светодиод. При этом два или три излучения смешиваются, образуя белый или близкий к белому свет.
Плюсы и минусы параллельного соединения светодиодов
Большим плюсом параллельного соединения стоит отметить, что в случае правильного соединения светодиодов при перегорании одного из них, остальные будут работать. При последовательном соединении светодиодов выход из строя одного из них приведет к тому, что строка из последовательно соединенных чипов перестанет светиться.
Минусом параллельного соединения светодиодов отметим — удорожание конструкции, за счет того, что в цепи появляются новые элементы. В результате конечный продукт может оказаться достаточно громоздким.
Стоит представить себе елочную гирлянду с таким соединением диодов… Для ее работоспособности придется соединять еще один проводник к паре светодиод-резистор. Поэтому 99,9 % всех гирлянд собраны из последовательно соединенных светодиодов.
Как подключить светодиод к сети 220 вольт
Светодиод – это разновидность полупроводниковых диодов с напряжением и током питания намного меньшим, чем в бытовой электросети. При прямом подключении в сеть 220 вольт, он мгновенно выйдет из строя.
Поэтому светоизлучающий диод обязательно подключается только через токоограничивающий элемент. Наиболее дешевыми и простыми в сборке является схемы с понижающим элементом в виде резистора или конденсатора.
Первое, что нужно знать при подключении к сети 220В, — для номинального свечения через светодиод должен проходить ток в 20мА, а падение напряжения на нем не должно превышать 2,2-3В. Исходя из этого, необходимо рассчитать номинал токоограничивающего резистора по следующей формуле:
- где:
- 0,75 – коэффициент надежности LED;
- U пит – это напряжения источника питания;
- U пад – напряжение, которое падает на светоизлучающем диоде и создает световой поток;
- I – номинальный ток, проходящий через него;
- R – номинал сопротивления для регулирования проходящего тока.
После соответствующих вычислений, номинал сопротивления должен соответствовать 30 кОм.
Однако не стоит забывать, что на сопротивлении будет выделятся большое количество тепла за счет падения напряжения. По этой причине дополнительно необходимо рассчитать мощность этого резистора по формуле:
Для нашего случая U – это будет разность напряжения питающей сети и напряжения падения на светодиоде. После соответствующих вычислений, для подключения одного led мощность сопротивления должна равняться 2Вт.
Важный момент, на который нужно обратить внимание при подключении светодиода в сеть переменного тока – это ограничение обратного напряжения. С этой задачей легко справляется любой кремниевый диод, рассчитанный на ток не менее того, что течет в цепи
Подключается диод последовательно после резистора или обратной полярностью параллельно светодиоду.
Существует мнение, что можно обойтись без ограничения обратного напряжения, так как электрический пробой не вызывает повреждения светоизлучающего диода. Однако обратный ток может вызвать перегрев p-n перехода, в результате чего произойдет тепловой пробой и разрушение кристалла светодиода.
Вместо кремниевого диода можно использовать второй светоизлучающий диод с аналогичным прямым током, который подключается обратной полярностью параллельно первому светодиоду. Отрицательной стороной схем с токоограничивающим резистором является необходимость в рассеивании большой мощности.
Эта проблема становится особо актуальной, в случае подключения нагрузки с большим потребляемым током. Решается данная проблема путем замены резистора на неполярный конденсатор, который в подобных схемах называют балластным или гасящим.
Включенный в сеть переменного тока неполярный конденсатор, ведет себя как сопротивление, но не рассеивает потребляемую мощность в виде тепла.
В данных схемах, при выключении питания, конденсатор остается не разряженным, что создает угрозу поражения электрическим током. Данная проблема легко решается путем подключения к конденсатору шунтирующего резистора мощностью 0,5 ватт с сопротивлением не менее 240 кОм.
Расчет резистора для светодиода
Во всех выше представленных схемах с токоограничивающим резистором расчет сопротивления производится согласно закону Ома:
R = U/I
- где:
- U – это напряжение питания;
- I – рабочий ток светодиода.
Рассеиваемая резистором мощность равна P = U * I.
Если планируется использовать схему в корпусе с низкой конвекцией, рекомендуется увеличить максимальное значение рассеиваемой резистором мощности на 30%.
Расчет гасящего конденсатора для светодиода
Расчёт ёмкости гасящего конденсатора (в мкФ) производится по следующей формуле:
C = 3200*I/U
- где:
- I – это ток нагрузки;
- U – напряжение питания.
Данная формула является упрощенной, но ее точности достаточно для последовательного подключения 1-5 слаботочных светодиодов.
Для защиты схемы от перепадов напряжения и импульсных помех, гасящий конденсатор нужно выбирать с рабочим напряжением не менее 400 В.
Конденсатор лучше использовать керамический типа К73–17 с рабочим напряжением более 400 В или его импортный аналог. Нельзя использовать электролитические (полярные) конденсаторы.
Особенности трассировки печатной платы
На рисунке 11 показан типичный пример размещения дорожек на печатной плате для четырех параллельно соединенных ИС MAX40200. Как видно, цепи VDD и OUT на плате имеют медные площадки большого размера для уменьшения сопротивления и плотности тока. Обе цепи – VDD и OUT – размещены на верхней стороне платы без использования межслойных перемычек. Поскольку физический механизм, обеспечивающий разделение тока нагрузки, является тепловым, параллельно соединенные идеальные диоды должны располагаться как можно ближе друг к другу. Учитывая вероятность повышенных токов или отсутствия параллельно подключенных компонентов, следует использовать печатную плату с наиболее толстым слоем меди. Это помогает лучше рассеивать выделяющееся тепло и уменьшает падение напряжения при высоких токах
Обратите внимание, что корпус WLP оптимален для параллельного соединения нескольких устройств – этому способствуют его небольшие размеры и хорошая теплопроводность

Рис. 11. Пример компоновки печатной платы
Как показано на рисунке 12, отдельные компоненты размещены с зазором в 12 мм, что гарантирует термическую равноценность всех ИС MAX40200. Параллельно соединенные ИС следует защитить от повышенного теплового воздействия внешних источников тепла. В противном случае все работающие при высокой температуре устройства будут иметь повышенное RON. Неравномерное распределение температуры на плате под установленными ИС приводит к неравному разделению тока. Не рекомендуется использовать переходные отверстия на основных проводящих участках платы (VDD или OUT), так как они добавляют паразитную индуктивность и увеличивают эффективное RON в основной цепи, таким образом повышая прямое падение напряжения (VFWD).

Рис. 12. Расстояние между размещенными рядом MAX40200
На рисунке 13 показана разница температур окружающей среды и платы с параллельно соединенными MAX40200
Обратите внимание что разность температур прямо пропорциональна прямому току нагрузки, проходящему через эти устройства. Данный результат был получен на плате, изображенной на рисунке 12

Рис. 13. Температура печатной платы, изменяющаяся в зависимости от температуры окружающей среды
Принцип работы диода
			Подключение светодиодной ленты к В Надежным самодельным драйвером для диодных источников света на В, может выступать элементарный импульсный блок питания, не обладающий гальванической развязкой. Он подразумевает комбинацию параллельного и последовательного подключения. Чтобы исправить это положение, продлить срок службы светодиода, схему следовало бы чуточку изменить.
			Самый простой низковольтный драйвер Простейшая схема стабилизатора тока для светодиодов состоит из линейной микросхемы LM или его аналогов.
			Обозначение светодиодов на схеме Светодиод на схеме обозначается в виде обычного диода с двумя стрелками, направленными в сторону, обозначающее излучение света.
			Но наибольшего качества сигнала возможно достичь, если использовать для выпрямления одновременно две полуволны. В этом случае к аноду прикладывается положительный потенциал, а к катоду отрицательный.
			Падение напряжения на белом светодиоде находится в пределах 3…3,7В. Такая ситуация может возникнуть, например, в грузовом автомобиле с напряжением бортовой сети 24В.
			Однако, у светодиодов на основе SiC оказался слишком мал КПД и низок квантовый выход излучения то есть число излученных квантов на одну рекомбинировавшую пару. Это могут быть: источники переменного напряжения, внутри которых есть только понижающий трансформатор; нестабилизированные источники постоянного напряжения ИПН ; стабилизированные ИПН; стабилизированные источники постоянного тока светодиодные драйверы.
			А короткая — катодом.
			Конденсатор. Как работает.

См. также: Сроки проведения энергоаудита и экспресс аудита
Последовательное включение
При последовательном соединении светодиодов в электросхеме исключены индивидуальные настройки цепи каждого СД в отдельности. Но есть и свои особенности.
Последовательное соединение.
Схема настраивается одним резистором, при этом происходит срабатывание всех диодов одновременно. Преимуществом этого соединения является малокомпонентность и простота. Недостатком – невысокая «живучесть»: при выходе из строя одного СД выключается вся система.
Последовательный способ подключить LED-приборы позволяет использовать высоковольтные источники тока. Обычно это стационарные осветительные приборы различного назначения, использующие стандартные общественные электросети.
Последовательное подключение
Чтобы подключить светодиоды последовательно, нужно к катоду одного устройства припаять анод другого, и так до нужной длины цепочки. Соединение производится через токоограничивающий резистор. По схеме будет протекать один и тот же ток через все элементы. Уровень напряжения будет суммой падений на каждом участке.
Так, для подключения к источнику питания с напряжением 12 Вольт потребуется не более четырех светодиодов 3 Вольт (3*4=12). Для большего числа диодов нужен более мощный аккумулятор.
Преимущества и недостатки
Преимущества:
- одинаковый уровень тока;
- простота.
Недостатки:
- количество светодиодов ограничено падением напряжения;
- если сломается один элемент, непригодной становится вся цепочка.
Схема раньше использовалась в гирляндах для елки. Сейчас ее вытеснило смешанное соединение.
Варианты соединений
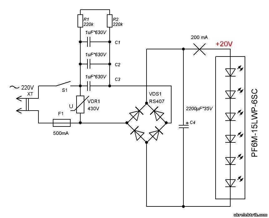
Чтобы выполнить последовательное соединение светодиодов на 220В, воспользуйтесь схемой ниже.
В данном случае в большей степени ограничивает ток конденсатор С1, он играет роль реактивного сопротивления. Подробнее о расчете конденсатора мы писали в статье. Для получения необходимого значения емкости конденсатора воспользуйтесь онлайн калькулятором:
Так вы можете подключить даже один светодиод.
Если вы хотите собрать схему последовательного соединения светодиодов на 100 вольт постоянного напряжения, в цепь нужно включить порядка 30 светодиодов. Тогда необходимое напряжение будет порядка 90 вольт. Расчёт резистора выполнить по формуле в предыдущих разделах статьи.
Конденсатор нужен для сглаживания пульсаций тока, резистор стоящий параллельно – для разряда конденсатора после отключения прибора, в целях безопасности. Если источник питания достаточно стабилизирован их можно исключить.
Основные теоретические вопросы
Вольт-амперная характеристика (сокр. ВАХ) – это график отображающий зависимость величины тока протекающего через любой прибор от напряжения, приложенного к нему. Простая и очень ёмкая характеристика для анализа нелинейных компонентов. С её помощью можно выбрать режимы работы, и определить характеристики источника питания для прибора.
Взгляните на пример линейной и нелинейной ВАХ.
График под номером 1 на рисунке отображает линейную зависимость тока от напряжения, такую имеют все приборы резистивного характера, например:
- Лампа накаливания;
- обогреватель;
- резистор (сопротивление);
График номер 2 – это ВАХ характерная для p-n переходов диодов, транзисторов и диодов.
Напряжение питания светодиодов
Несмотря на то что электрический параметр №1 для светодиода – это номинальный ток, часто для расчётов необходимо знать напряжение на его выводах. Под понятием «напряжение светодиода» понимают разницу потенциалов на p-n-переходе в открытом состоянии.
Оно является справочным параметром и вместе с другими характеристиками указывается в паспорте к полупроводниковому прибору. 3, 9 или 12 вольт… Часто в руки попадают экземпляры, о которых ничего не известно. Так как узнать падение напряжения на светодиоде?
Прекрасной подсказкой в этом случае является цвет свечения, внешняя форма и размеры полупроводникового прибора. Если корпус светодиода выполнен из прозрачного компаунда, то цвет его остаётся загадкой, разгадать которую поможет мультиметр.
Для этого переключатель цифрового тестера переводят в положение «проверка на обрыв» и щупами поочерёдно касаются выводов светодиода. У исправного элемента в прямом смещении будет наблюдаться небольшое свечение кристалла. Таким образом, можно сделать вывод не только о цвете свечения, но и о работоспособности полупроводникового прибора.
Светоизлучающие диоды разных цветов изготавливают из различных полупроводниковых материалов. Именно химический состав полупроводника во многом определяет напряжение питания светодиодов, точнее, падение напряжение на p-n-переходе.
В связи с тем, что в производстве кристаллов используют десятки химических соединений, точного напряжения для всех светодиодов одного цвета не существует. Однако есть определённый диапазон значений, которых зачастую достаточно для проведения предварительных расчетов элементов электронной цепи.
С одной стороны, размер и внешний вид корпуса не влияют на прямое напряжение светодиода. Но, с другой стороны. через линзу можно увидеть количество излучающих кристаллов, которые могут быть соединены последовательно. Слой люминофора в SMD светодиодах может скрывать целую цепочку из кристаллов.
Ярким примером является миниатюрные многокристальные светодиоды от компании Cree, падение напряжения на которых зачастую значительно превышает 3 вольта. В последние годы появились белые SMD светодиоды, в корпусе которых размещено 3 последовательно соединённых кристалла. Их часто можно встретить в китайских светодиодных лампах на 220 вольт.
Естественно убедиться в исправности LED-кристаллов в такой лампе при помощи мультиметра не удастся. Стандартная батарейка тестера выдаёт 9 В, а минимальное напряжение срабатывания трёхкристального белого светоизлучающего диода – 9,6 В. Также встречаются двухкристальная модификация с порогом срабатывания от 6 вольт.
Самые точные данные о прямом падении напряжения на светодиоде можно получить путём проведения практических измерений. Для этого понадобится регулируемый блок питания (БП) постоянного тока с напряжение от 0 до 12 вольт, вольтметр или мультиметр и резистор на 510 Ом (можно больше). Лабораторная схема для тестирования показана на рисунке.
Здесь всё просто: резистор ограничивает ток, а вольтметр отслеживает прямое напряжение светодиода. Плавно увеличивая напряжение от источника питания, наблюдают за ростом показаний на вольтметре. В момент достижения порога срабатывания светодиод начнёт излучать свет.
В какой-то момент яркость достигнет номинального значения, а показания вольтметра перестанут резко нарастать. Это означает, что p-n-переход открыт, и дальнейший прирост напряжения с выхода БП будет прикладываться только к резистору. Текущие показания на экране и будут номинальным прямым напряжением светодиода.
Если ещё продолжить наращивать питание схемы, то расти будет только ток через полупроводник, а разность потенциалов на нём изменится не более чем на 0,1-0,2 вольт. Чрезмерное превышение тока приведёт к перегреву кристалла и электрическому пробою p-n-перехода.
Если рабочее напряжение на светодиоде установилось около 1,9 вольт, но при этом свечение отсутствует, то возможно тестируется инфракрасный диод. Чтобы убедиться в этом, нужно направить поток излучения на включенную фотокамеру телефона. На экране должно появиться белое пятно.
В отсутствии регулируемого блока питания можно запитать светодиод «кроной» на 9 В. Также можно задействовать в измерениях сетевой адаптер на 3 или 9 вольт, который выдаёт выпрямленное стабилизированное напряжение, и пересчитать номинал сопротивления резистора.






























