С использованием мультиметра и формул
Если в вашем распоряжении есть мультиметр с функцией измерения параметра «Cx», то измерить ёмкость конденсатора довольно просто: следует переключить прибор в режим «Сх», после чего выбрать оптимальный диапазон измерения, соответствующий параметрам конденсатора. Ножки конденсатора вставляем в соответствующее гнездо (соблюдая полярность подключения) и считываем его параметры.
Режим «Сх» в мультиметре
Менее точно можно определить ёмкость с помощью тестера, у которого нет режима «Сх». Для этого потребуется источник питания, к которому подключают конденсатор по простой схеме (рис. 2).

 Рис. 2. Схема подключения конденсатора
Алгоритм измерения следующий:
- Измерьте напряжение источника питания щупами контактов измерительного прибора.
 - Образуйте RC-цепочку с конденсатором и выводами резистора номиналом 1 – 10 кОм.
 - Закоротите выводы конденсатора и подключите RC-цепочку к источнику питания.
 - Замерьте напряжение образованной цепи с помощью мультиметра.
 - Если напряжение изменилось, необходимо подогнать его до значения, близкого к тому, которое вы получили на выходе источника питания.
 - Вычислите 95% от полученного значения. Запишите показатели измерений.
 - Возьмите секундомер и включите его одновременно с убиранием закоротки.
 - Как только мультиметр покажет значение напряжения, которое вы вычислили (95%), остановите секундомер.
 - По формуле С = t/3R, где t – время падения напряжения, вычисляем ёмкость конденсатора в фарадах, если единицы измерения сопротивление резистора выразили в омах, а время в секундах.
 

 Рис. 3. Измерение с помощью тестера. Проверка Подчеркнём ещё раз, что точность измерения ёмкости данным способом не слишком высока, но определить работоспособность радиоэлемента на основании такого измерения вполне возможно. Некоторые узлы электронных приборов исправно работают, если есть небольшие отклонения от номинальных емкостей, главное, чтобы не было электрического пробоя.
Таким же методом можно вычислить параметры керамического радиоэлемента. Для этого необходимо подключить RC-цепочку через трансформатор и подать переменное напряжение. Значение ёмкости в данном случае определяем по формуле: C = 0.5*π*f*Xc , где f – частота тока, а Xc – ёмкостное сопротивление.
Осциллографом
С приемлемой точностью можно определить ёмкость конденсатора с помощью цифрового или обычного электронного осциллографа. Принцип похож на метод измерения ёмкости тестером. Разница только в том, что не потребуется секундомер, так как с высокой точностью время зарядки конденсатора отображается на экране осциллографа. Если применить генератор частоты и последовательную RC-цепочку (рис. 4), то ёмкость можно рассчитать по простой формуле: C = UR / UC* ( 1 / 2*π*f*R ).

Алгоритм вычисления простой:
- Подключите осциллограф к электрической схеме. При подключении щупов прибора к электролитам соблюдайте полярность электрического тока.
 - Измерьте амплитуды напряжений на конденсаторе и на резисторе.
 - Путём подстройки частоты генератора добивайтесь, чтобы значения амплитуд на обоих элементах сравнялись (хотя бы приблизительно).
 - Подставьте полученные значения в формулу и вычислите ёмкость конденсатора.
 
При измерении ёмкостей неполярных конденсаторов часто вместо RC-цепочки собирают мостовую схему с частотным генератором (показано на рис. 5), а также другие сборки. Сопротивления резисторов подбирают в зависимости от параметров номинальных напряжений измеряемых деталей. Ёмкость вычисляют из соотношения: r4 / Cx = r2 / C.

Емкостные датчики прикосновения
Рассматривая разнообразные типы сенсоров на основе электрической емкости, нельзя обойти вниманием такое их использования как датчики прикосновения. Самым наглядным примером подобных приборов служат смартфоны
Реализация датчиков прикосновения может быть достаточно сложной, но она базируется на некоторых простых основополагающих принципах. Работа таких устройств основана:
- на использовании собственной емкости;
 - на использовании взаимной емкости.
 
Далее будет рассмотрен принцип работы датчиков прикосновения на основе собственной емкости.
Датчик на основе собственной емкости
Конденсатор существует не только в виде отдельного объемного элемента с выводами. Емкостью также обладают два обычных проводника, расположенные параллельно. Исходя из этого, можно получить конденсатор, основываясь на электропроводных слоях, разделенных каким-либо диэлектриком. Такой конденсатор может быть получен на основе печатной платы.
Он представлен на рисунке ниже (в двух проекциях — сверху и сбоку). Мы видим обособленный участок (сенсорная кнопка), отделенный от общего слоя меди. А так как остальные участки соединены с землей, то сенсорная площадка может быть представлена как конденсатор между ней и землей.
Емкость такого конденсатора будет мала, порядка 10 пФ. Но для различных устройств ее значение не принципиально. При контроле зачастую важна не емкость, а ее изменение. Именно на это рассчитаны те схемы, которые обрабатывают состояние сенсорной кнопки.

Как изменить состояние кнопки

Самое простое, что можно сделать, — прикоснуться пальцем. Надо сразу отметить, что никакой опасности для человека такое касание не представляет. Обычно все платы покрываются лаком, так что прямого контакта с токопроводящими элементами не произойдет. Тем не менее, изменения состояния конденсатора будут. Это возможно по двум причинам:
- из-за диэлектрической проницаемости человеческого тела;
 - из-за собственной проводимости
 
Тело обладает собственной диэлектрической проницаемостью

Вследствие того, что диэлектрическая проницаемость тела отличается от диэлектрической проницаемости воздуха, который служит изолятором в первоначальный момент, то емкость конденсатора изменится. Здесь расчет простой — диэлектрическая проницаемость воздуха 1, а воды — 80 (человеческое тело по большей части состоит из воды). Значит, емкость сенсорной кнопки увеличится.
Для этого изменения даже не надо ее касаться. Как показали исследования ученых, порой достаточно просто поднести палец к контакту.
Тело обладает собственной проводимостью
Это давно установленный факт.

И хотя выше говорилось, что касание не несет опасности для человека, тем не менее, оно вносит свою лепту в изменение состояния сенсорной кнопки. Упрощенно можно считать, что емкость пальца подключена параллельно емкости сенсорной кнопки. Поэтому общая емкость системы, как и в предыдущем случае, увеличится. А значит, оба рассмотренных механизма (изменение диэлектрической проницаемости и собственная проводимость человеческого тела) приводят к увеличению емкости.
Формула ёмкости
Основная формула уже была описана выше. Ёмкость относят к величинам постоянного характера. Её определяют другие параметры, например — размер конденсатора, конструктивные особенности.
За единицу ёмкости принимают ёмкость конденсатора, которому хватает единичного заряда для получения разности потенциалов в 1 Вольт. Определять конечные цифры благодаря этому очень просто.

 Горизонтальные
Плоского
Обычно между обкладками внутри плоского конденсатора создаётся так называемое однородное поле. Только около краёв подобное свойство может быть нарушено. Этими эффектами у краёв часто пренебрегают, когда организуют расчёты. Но такой подход допустим, только если расстояние между пластинами достаточно маленькое по сравнению с линейными размерами.
Плоский конденсатор отличается ёмкостью, которую считают по формуле:
C = (Ee0S)/d.
E0 — постоянная электрическая величина.
S — площадь каждой пластины. Часто учитывают детали конструкции с минимальной площадью.
D — обозначение расстояния между пластинами.
Другое дело — когда конструкцию строят на нескольких слоях диэлектрика. Тогда их тоже включают в формулу, обычно добавляют к знаменателю. Без объёма в такой ситуации тоже не обойтись.

 Особенности применения
Сферического
Сферический — это конденсатор, обкладки которого выполнены в виде двух сферических проводящих поверхностей. Диэлектрик заполняет пространство между указанными выше деталями. В таком случае формула в знаменателе содержит дополнительные обозначения R — радиус каждой из пластин.

 Суперконденсаторы
Цилиндрического
В данном случае пластины выглядят как две соосные или коаксиальные цилиндрические поверхности с проводящим эффектом. При этом радиус у каждого элемента разный. И здесь пространство между разными частями заполнено диэлектриком. L — обозначение высоты цилиндра. И к формуле добавляют символ для диаметра. Его измеряют отдельно для обкладки внутри и снаружи.
Вам это будет интересно Схема блока АВР

 Назначение
Формула ёмкости
Основная формула уже была описана выше. Ёмкость относят к величинам постоянного характера. Её определяют другие параметры, например — размер конденсатора, конструктивные особенности.
За единицу ёмкости принимают ёмкость конденсатора, которому хватает единичного заряда для получения разности потенциалов в 1 Вольт. Определять конечные цифры благодаря этому очень просто.

 Горизонтальные
Плоского
Обычно между обкладками внутри плоского конденсатора создаётся так называемое однородное поле. Только около краёв подобное свойство может быть нарушено. Этими эффектами у краёв часто пренебрегают, когда организуют расчёты. Но такой подход допустим, только если расстояние между пластинами достаточно маленькое по сравнению с линейными размерами.
Плоский конденсатор отличается ёмкостью, которую считают по формуле:
C = (Ee0S)/d.
E0 — постоянная электрическая величина.
S — площадь каждой пластины. Часто учитывают детали конструкции с минимальной площадью.
D — обозначение расстояния между пластинами.
Другое дело — когда конструкцию строят на нескольких слоях диэлектрика. Тогда их тоже включают в формулу, обычно добавляют к знаменателю. Без объёма в такой ситуации тоже не обойтись.

 Особенности применения
Сферического
Сферический — это конденсатор, обкладки которого выполнены в виде двух сферических проводящих поверхностей. Диэлектрик заполняет пространство между указанными выше деталями. В таком случае формула в знаменателе содержит дополнительные обозначения R — радиус каждой из пластин.

 Суперконденсаторы
Цилиндрического
В данном случае пластины выглядят как две соосные или коаксиальные цилиндрические поверхности с проводящим эффектом. При этом радиус у каждого элемента разный. И здесь пространство между разными частями заполнено диэлектриком. L — обозначение высоты цилиндра. И к формуле добавляют символ для диаметра. Его измеряют отдельно для обкладки внутри и снаружи.
Вам это будет интересно Что такое удельное сопротивление

 Назначение
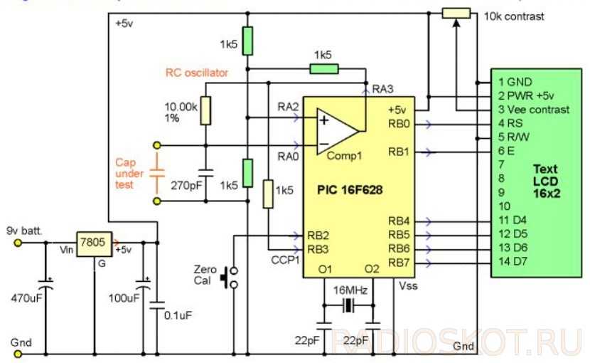
Метод 6: измерение ёмкости RC-генератором
Этот метод частично относится к методу номер 2. Основа — RC-генератор, у которого значение R ровно 10 кОм. RC-генератор настроен на непрерывную работу и генерирует сигнал в диапазоне 1 / 3–2 / 3 напряжения питания. Схема всего прибора выглядит так:

Основа — PIC16F628 (A) с кварцем 16 МГц, что означает внутренний таймер имеет частоту 4 МГц. Во время измерения модуль Capture / Compare / PWM (CCP1) подсчитывает значения модуля Timer1 для каждого переднего фронта сигнала от компаратора. Программа подсчитывает и суммирует значения таймера и количество подсчитанных передних фронтов, пока не наберет значение более 2 миллионов отсчетов, то есть >0,5 секунды. Этот результат увеличивается в тысячу раз, а затем делится на количество измеренных наклонов. Результат преобразуется и отображается как значение емкости в пико-, нано- или микрофарадах: Диапазоны 0,00-18000,00 пФ; 18,000-999,000 нФ; 1,0000-50,0000 мкФ. Разрешение измерений намного выше, чем у других любительских решений. По тестам точность измерения лучше 0,2%. В схеме есть возможность сброса и режим относительного измерения для сравнения конденсаторов. Так что методов измерения ёмкости есть несколько — просто выбираем самый подходящий для своих целей и собираем С-метр.
Форум по обсуждению материала ТОЧНОЕ ИЗМЕРЕНИЕ ЕМКОСТИ КОНДЕНСАТОРА
  | 
  | 
||
  | 
  | 
Проверяем конденсатор мультиметром в режиме омметра
Для примера мы свами выполним проверку четырех конденсаторов: два полярных (диэлектрических) и два неполярных (керамических).
Но перед проверкой мы должны обязательно разрядить конденсатор, при этом достаточно замкнуть его контакты при помощи любого металла.
Для того чтобы перейти в режим (омметра) сопротивления, мы перемещаем переключатель в группу измерения сопротивления, для того чтобы установить наличие обрыва или короткого замыкания.
Итак, первым делом проверим полярные кондиционеры (5.6 мкФ и 3.3 мкФ), установленных ранее у неработающих энергосберегающих лампочек
Разряжаем конденсаторы путем замыкания их контактов обычной отверткой. Вы можете использовать, удобный для вас, любой другой металлический предмет. Главное чтобы к нему плотно прилегали контакты. Это позволит нам получить точные показания прибора.
Следующим шагом выставляем переключатель на шкалу 2 МОм и соединяем контакты конденсатора и щупы прибора. Далее наблюдаем на дисплее быстро увиливающие параметры сопротивления.
Вы спросите меня, в чем дело и почему на дисплее мы наблюдаем «плавающие показатели» сопротивления? Это объяснить довольно просто, поскольку питание прибора (батарейка) имеет постоянное напряжение и за счет этого происходит зарядка конденсатора.
С течением времени конденсатор все больше и больше накапливает заряд (заряжается), тем самым увеличивая сопротивление. Емкость конденсатора влияет на скорость зарядки. Как только конденсатор получит полную зарядку, значение его сопротивления будет соответствовать значению бесконечности, а мультиметр на дисплее покажет «1». Это параметры рабочего конденсатора.
Нет возможности показать картинку на фотографии. Так для следующего экземпляра емкостью 5.6 мкФ, показатели сопротивления начинаются с 200 кОм и плавно возрастают до тех пор, пока не преодолеют показатель 2 МОм. Эта процедура не занимает более -10 сек.
Для следующего конденсатора емкостью 3.3 мкФ происходит все аналогично, но время процесса занимает менее — 5 сек.
Проверить следующую пару неполярных конденсаторов можно точно также по аналогии с предыдущими конденсаторами. Соединяем щупы прибора и контакты, следим за состоянием сопротивления на дисплее прибора.
Рассмотрим первый «150nК». Вначале его сопротивление несколько снизится примерно до 900 кОм, затем следует его плавное увеличение до определенной отметки. Время процесса занимает — 30 сек.
При этом на мультиметре модели МБГО переключатель устанавливаем на шкалу 20 МОм (сопротивление приличное, очень быстро идет зарядка)
Процедура классическая, снимаем заряд при помощи замыкания контактов отверткой:
Смотрим на дисплей, отслеживая показатели сопротивления:
Делаем вывод, что в результате проверки все представленные конденсаторы исправны.
Устройство электролитических и твердотельных конденсаторов
Радиокомпоненты такого класса применяются в электронных устройствах с высокими требованиями по габаритам. Поэтому вопрос компромисса между площадью обкладок (от этого зависит емкость) и размерами корпуса — головная боль разработчиков. Проблема решается технологически просто:
Изготавливается так называемых сэндвич, стоящий из двух тончайших обкладок, между которыми прокладывается слой пропитанной электролитом бумаги (в электролитических моделях) или токопроводящий полимер (твердотельные конденсаторы). Обычно используется танталовая или алюминиевая фольга. В качестве диэлектрика применяется естественный оксидный слой одной из пластин. У него низкая проводимость, которая определяет ток утечки емкости.
Такая конструкция может занимать достаточно большую (по меркам радиодеталей) емкость. Поэтому ее сворачивают в плотный рулон, где в качестве разделителя между слоями выступает тонкая электро-бумага (смотрим иллюстрацию). Она не участвует в схеме работы конденсатора.
Наружная оболочка выполнена из алюминия, на нее наносится информация о характеристиках.
Цифро-буквенная маркировка конденсаторов
Часто вместо просто цифровой используется цифро-буквенная маркировка. В этом случае важна не только сама буква в коде, но и её положение. Так, буква R используется в качестве десятичной запятой, например, код 0R5 (или R5) равен 0,5 пикофарад, код 4R7 — 4,7 пикофарада.
Буквы «p», «n» и «u», а также их прописные варианты тоже используются в качестве десятичной запятой, но вместе с тем обозначают и единицу измерения (пикофарад, нанофарад, микрофарад, соответственно). То есть код 5n6 означает 5,6 нанофарада, n56 — 0,56 нанофарада, 5u2 — 5,2 микрофарада, 4P7 — 4,7 пикофарада.
Прописные латинские буквы после трёхзначного числа (или трёхзначного числа + единица измерения) означают допуск:
| Буквенный код | Процент допуска | 
| B | ± 0,10% | 
| C | ± 0,25% | 
| D | ± 0,5% | 
| F | ± 1% | 
| G | ± 2% | 
| H | ± 3% | 
| J | ± 5% | 
| K | ± 10% | 
| M | ± 20% | 
| N | ± 0.05% | 
| P | +100% ,-0% | 
| Z | +80%, -20% | 
То есть, например, код 223J читается как “22” + “000” = “22000” пикофарада -> 22 нанофарада с допуском ± 5%. 220nM — 220 нанофарадов с допуском ± 20%.
Если код состоит из пяти или шести значений, например, 1E504К, то его нужно разбить на три части. Первая — первая цифра и буква, означающие напряжение; вторая — обычный трёхзначный код; третья — буква допуска. То есть 1E504K — это конденсатор ёмкостью 504 нанофарада, номинальным напряжением 25 В и допуском ± 10%.
Распространённые обозначения напряжения
| Цифро-буквенное обозначение | 
Значение 
 напряжения  | 
| 0G | 4 В | 
| 0L | 5,5 В | 
| 0J | 6,3 В | 
| 1A | 10 В | 
| 1C | 16 В | 
| 1E | 25 В | 
| 1H | 50 В | 
| 1J | 63 В | 
| 0k | 80 В | 
| 2A | 100 В | 
| 2Q | 110 В | 
| 2B | 125 В | 
| 2C | 160 В | 
| 2Z | 180 В | 
| 2D | 200 В | 
| 2P | 220 В | 
| 2E | 250 В | 
| 2F | 315 В | 
| 2V | 350 В | 
| 2G | 400 В | 
Если напряжение обозначается только одной буквой, то по умолчанию цифра перед ней — единица. Например, маркировка D1622K означает, что ёмкость конденсатора — 16,2 нанофарада, допуск — ±10%, напряжение — 20 В. Двойка же перед буквой означает, что напряжение, обозначенное буквой, умножается на 10. То есть 1А = 10 В, 2А = 100 В; 1E = 25 В, 2Е = 250 В.
Если маркировка на конденсаторе имеет вид “буква-цифра-буква”, то информация касается рабочих температур устройства. Первая буква означает минимальную температуру:
- Z = 10ºC,
 - Y = -30ºC,
 - X = -55ºC.
 
Цифра между буквами — максимальную температуру:
- 2 = 45ºC,
 - 4 = 65ºC,
 - 5 = 85ºC,
 - 6 = 105ºC,
 - 7 = 125ºC,
 - 8 = 150ºC,
 - 9 = 200ºC.
 
Вторая буква показывает процент изменения ёмкости конденсатора в пределах указанных температур:
- А = ±1,0%
 - В = ±1,5%
 - С = ±2,2%
 - D = ±3,3%
 - Е = ±4,7%
 - F = ±7,5%
 - Р = ±10%
 - R = ±15%
 - S = ±22%
 - Т = +22%,-33%
 - U = +22%,-56%
 - V = +22%,-82%
 
Например, код X7R означает, что конденсатор будет работать в диапазоне температур от -55 до +125°C, а его ёмкость будет меняться в пределах ±15%.
Если маркировка имеет вид “буква-буква-цифра”, первая буква обозначает напряжение, вторая — ёмкость, а цифра — множитель.
| Рабочее напряжение | Ёмкость (в пикофарадах) | Множитель (количество нулей) | 
| G = 4 В
 J = 6,3 В или 7 В А = 10 В С = 16 В D = 20 В Е = 25 В V = 35 В T = 50 В  | 
А = 1,0 пФ
 Е = 1,5 пФ J = 2,2 пФ N = З,З пФ S = 4,7 пФ W = 6,В пФ  | 
5 = 105
 6 = 106 7 = 107  | 
Перед буквами может стоять цифра, указывающая диапазон напряжения:
- 0 — для напряжений до 10 В
 - 1 — для напряжений 100 В
 - 2 — для напряжений до 1000 В
 - То есть если С = 16 В, то 0С = 1,6 В; 1С = С = 16 В; 2С = 160 В.
 
Таким образом, код АА7 будет читаться как 10 В, 10000000 пФ, то есть 10 микрофарад. Код JN6 — 6,3/7 В, 3,3 микрофарада.
Другие виды цифро-буквенных маркировок конденсаторов
В зависимости от типа конденсатора, страны и компании производителя, а также возраста компонента можно увидеть и другие обозначения — например, бывает указан тип диэлектрика: NP0 (C0G), X7R, Y5V (Z5U).
На старых отечественных конденсаторах допуск обозначался кириллицей, например, Л = ±2% (соответствует G), А — +80%, -20% (соответствует Z) и т.д. Иногда указывается ТКЕ — температурный коэффициент ёмкости; буквенный код в этом случае будет разным для конденсаторов с ненормируемым ТКЕ, конденсаторов с линейной и с нелинейной зависимостью от температуры.
При отсутствии маркировки или сомнениях в её расшифровке стоит обратиться к технической документации производителя или воспользоваться мультиметром с возможностью измерения ёмкости.
Проверка конденсатора мультиметром в режиме омметра
Возникновение основных проблем с аппаратурой электронного типа предполагает решение вопроса, связанного с тестированием работоспособности конденсаторного устройства.
Простой визуальный осмотр такого элемента не позволяет получить максимально точные результаты, поэтому актуальной является проверка работы конденсатора при помощи мультиметра.
Проверка конденсатора – подключение к мультиметру
Наиболее доступным и удобным способом тестирования неисправного конденсаторного устройства является использование мультиметра с выставленным режимом омметра.
Как проверить неполярный конденсатор мультиметром
Стандартные устройство неполярного типа выглядит аналогично обычному электролитическому конденсаторному элементу, но для такого вида прибора полярность напряжения не является важной. Такие конденсаторные элементы устанавливаются в схемах, имеющих переменный или пульсирующий ток
Отличить неполярное устройство можно при визуальном осмотре: на корпусе отсутствием маркировка полярности.
Неисправные конденсаторы
Технология проведения тестирования конденсатора неполярного типа в режиме омметра следующая:
- переключение мультиметра в режим замера показателей сопротивления;
 - установка максимальных пределов из возможно допустимых показателей;
 - подключение измерительных щупов на выводы тестируемого конденсаторного устройства;
 - замер при помощи прибора уровня сопротивления утечки.
 
Работоспособные кондиционеры не показывают никаких значений, поэтому на дисплее высвечивается единица, свидетельствующая о сопротивлении утечки выше 2.0 мегаом. Фиксация измерительным прибором сопротивления ниже 2.0 мегаом свидетельствует о большой утечке.
Важно помнить, что держать двумя руками конденсаторные выводов и металлические щупы измерительного прибора категорически запрещается, так как в этом случае будут получены некорректные данные тестирования.
Проверка полярного конденсатора
К категории конденсаторных устройств полярного типа относятся электролитические элементы, которые по сравнению с неполярными приборами, подвержены достаточно быстрому процессу старения. При подаче избыточного напряжения устройство может взрываться. Чтобы избежать подобной проблемы, в процессе изготовления на крышку корпуса наносится несколько специальных насечек.
Тестирование полярных конденсаторных элементов электролитического типа посредством омметра имеет несколько важных отличий. Показатели стандартного сопротивления утечки конденсаторного устройства полярного типа, как правило, составляют 100 килoOм или более, поэтому перед выполнением проверки, элемент требуется разрядить, замыкая выводы накоротко. В противном случае значительно возрастает риск поломки измерительного прибора.
Проверка полярного конденсатора
Технология проведения тестирования конденсатора полярного типа в режиме омметра следующая:
- переключение мультиметра в режим замера показателей сопротивления;
 - установка предела измерения уровня сопротивления на показатели 200К (200000 Ом);
 - фиксация щупов на выводы с соблюдением полярности;
 - измерение прибором уровня сопротивления утечки.
 
Вне зависимости от модельных особенностей, все разновидности современных конденсаторов электролитического типа обладают достаточно большой емкостью, поэтому в процессе выполнения проверки происходит стандартная подзарядка устройства.
Продолжительность такого процесса составляет всего несколько секунд. При этом отмечается рост изначального уровня сопротивления, который сопровождается увеличением цифровых показателей на дисплее.
Исправность проверяемых устройств оценивается по значениям замеряемого мультиметром сопротивления. Если показатели равны 100 килоОм или более, то конденсатор полярного типа исправен и не потребует замены.






























