Регуляторы для активной нагрузки
Схема регулятора тока для активной нагрузки тиристоры предполагает использовать триодного типа. Сигнал они способны пропускать в обоих направлениях. Снижение тока анода в цепи происходит за счет понижения предельной частоты устройства. В среднем данный параметр колеблется в районе 5 Гц. Напряжение максимум на выходе должно составлять 5 В. С этой целью резисторы применяются только полевого типа. Дополнительно используются обычные конденсаторы, которые в среднем способны выдерживать сопротивление 9 Ом.
Импульсные стабилитроны в таких регуляторах не редкость. Связано это с тем, что амплитуда электромагнитных колебаний довольно большая и бороться с ней нужно. В противном случае температура транзисторов быстро возрастает, и они приходят в негодность. Чтобы решить проблему с понижающимся импульсом, преобразователи используются самые разнообразные. В данном случае специалистами также могут применяться коммутаторы. Устанавливаются они в регуляторах за полевыми транзисторами. При этом с конденсаторами они соприкасаться не должны.
Широтно-импульсные стабилизаторы
Широтно-импульсный стабилизатор тока отличается большими значениями индуктивности дросселя. Происходит это за счет быстрой смены делителя. Также следует учитывать, что резисторы в данной схеме применяются двухканальные. Ток они способны пропускать в различных направлениях. Конденсаторы в системе используются емкостные. За счет этого предельное сопротивление на выходе выдерживается на уровне 4 Ом. В свою очередь, максимальную нагрузку стабилизаторы способны держать 3 А.
Для измерительных приборов такие модели используются довольно редко. Источники питания в данном случае предельное напряжение должны иметь не более 5 В. Таким образом, коэффициент рассеивания будет находиться в пределах нормы. Скоростные характеристики ключевого транзистора в стабилизаторах данного типа не сильно высокие. Связано это с низкой способностью резисторов блокировать ток от выпрямителя. В результате помехи с высокой амплитудой приводят к значительным тепловым потерям. Спады импульсов в данном случае происходят исключительно за счет снижения нейтрализации свойств трансформатора.
Процессом преобразования занимается только балластный резистор, который располагается за выпрямительным мостом. Полупроводниковые диоды в стабилизаторах используется редко. Необходимость в них отпадает из-за того, что фронт импульсов в цепи, как правило, не превышает 1 мкс. В результате динамические потери в транзисторах не являются фатальными.
↑ Второй вариант расчета параметрического стабилизатора [3 — 5]
Итак, исходными данными являются: стабилизированное напряжение на нагрузке Uвых, токи нагрузки Iн min, Iн max, номинальное входное напряжение Uвх и его отклонения ΔUвх н и ΔUвх в.
Параметры стабилитрона те же, что и в предыдущем расчете: Uст= Uвых, Iст max, Iст min, rд.
Вычисляем максимальное и минимальное значения рабочего тока стабилитрона:
Iст р max=0,8 Iст max,Iст р min=1,2 Iст min.
Если стабилизатор должен работать режиме холостого хода (Iн min=0), выбираем Iст р min=Iст min.
Проверяем пригодность выбранного по напряжению стабилизации стабилитрона заданных пределах тока нагрузки и питающего напряжения:
(Iст р max+ Iн min)(1- ΔUвх н)-(Iст min+ Iн max)(1+ ΔUвх в)>0,где ΔUвх н=(Uвх- Uвх min)/ Uвх, ΔUвх в=(Uвх max-Uвх)/ Uвх.
Номинальное напряжение Uвх, которое должен обеспечить выпрямитель, вычисляем по формуле:
Uвх= Uст/.
Сопротивление балластного резистора:
R= Uвх(ΔUвх в+ΔUвх н)/.
Также вычисляем мощность резистора с двукратным запасом:
Po=2(Uвх(1+ ΔUвх н)- Uст) 2 /R.
По приведенным в первом варианте расчета формулам находим Kст, КПД и Kф.
↑ Пример расчета №3
Рассчитаем параметрический стабилизатор напряжения со следующими характеристиками: стабилизированное напряжение на нагрузке Uн=9 В; ток Iн min =0, Iн max =10 мА; изменение входного ΔUвх н=10%, ΔUвх в=15%.
Выберем стабилитрон типа Д814Б, для которого Uст= Uн; rд=10 Ом; Iст max=36 мА, Iст min=3 мА.
После занесения исходных данных листе таблицы «Второй вариант расчета» получаем следующие результаты (рис. 4):
Uвх=14 В, R=221 Ом, Po=0,45 Вт, Kст=14,2.
Выбираем резистор сопротивлением 220 Ом мощностью 0,5 Вт.
Стабилизатор приобретается для одновременной защиты трех однофазных потребителей
Не будем акцентировать внимание на конкретном виде устройств, назовем их просто: потребитель 1, потребитель 2 и потребитель 3
Согласно заводским паспортам:
- номинальная мощность потребителя 1 составляет 600 Вт, потребителя 2 – 130 Вт, потребителя 3 – 700 Вт;
- коэффициент мощности потребителей 1 и 2 равен 0,7, потребителя 3 – 0,95.
Определяем мощность нагрузки. Пусть потребитель 1 относится к категории оборудования, характеризующегося наличием высоких пусковых токов. При расчёте используем не его номинальную мощность, а максимальную – пусковую, равную согласно технической документации 1800 Вт. Используя вышеуказанную формулу, переведём мощность каждого потребителя из Вт в ВА:
- 1800 / 0,7 = 2571,4 ВА – для потребителя 1;
- 130 / 0,7 = 185,7 ВА – для потребителя 2;
- 700 / 0,95 = 736,8 ВА – для потребителя 3.
Теперь определим суммарную потребляемую мощность планируемой нагрузки в Вт и ВА:
- 1800 + 130 + 700 = 2630 Вт;
- 2571,4 + 185,7 + 736,8 = 3493,9 ВА.
Дальнейший выбор стабилизатора будем проводить, учитывая, что полная мощность нагрузки на устройство составит 3493,9 ВА, а активная – 2630 Вт (обратите внимание на разницу значений в Вт и ВА). Далее определяем запас мощности
Примем рекомендованную величину запаса мощности в 30% от энергопотребления нагрузки – для получения численного значения необходимого запаса умножим на 0,3 ранее рассчитанные суммарные мощности планируемой нагрузки:
Далее определяем запас мощности. Примем рекомендованную величину запаса мощности в 30% от энергопотребления нагрузки – для получения численного значения необходимого запаса умножим на 0,3 ранее рассчитанные суммарные мощности планируемой нагрузки:
- 2630 х 0,3 = 789 Вт – запас активной мощности;
- 34,939 х 0,3 = 1048,17 ВА – запас полной мощности.
Следовательно мощность нагрузки с учётом запаса составит:
- 2630 + 789 = 3419 Вт;
- 3493,9 + 1048,17 = 4542,07 ВА.
Теперь выберем модели однофазного стабилизатора с необходимой мощностью для электропитания нашей нагрузки (с учетом запаса), используя стандартный мощностной ряд однофазных инверторных стабилизаторов производства ГК «Штиль»:
| Полная мощность, ВА | Активная мощность, Вт |
| 350 | 300 |
| 550 | 400 |
| 1000 | 750 |
| 1500 | 1125 |
| 2500 | 2000 |
| 3500 | 2500 |
| 6000 | 5400 |
| 8000 | 7200 |
| 10000 | 8000 |
| 15000 | 13500 |
| 20000 | 16000 |
Ближайшая с большей стороны к расчётным значениям мощность – 6000 ВА и 5400 Вт, следовательно, именно такой стабилизатор подходит для подключения потребителя 1, потребителя 2 и потребителя 3.
Если взять модель с мощностью, ближайшей к расчетному значению в меньшую сторону (3500 ВА/ 2500 В), то стабилизатор окажется перегружен, так как выходная активная мощность устройства окажется меньше потребляемой активной мощности нагрузки: 2500 Вт
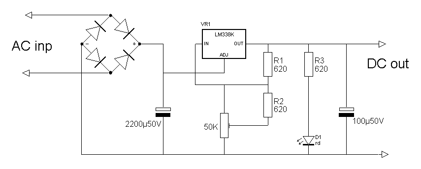
Какой стабилизатор использовать в авто
Сейчас автолюбители часто занимаются модернизацией светотехники своих машин, применяя для этих целей светодиоды или светодиодные ленты . Известно, что напряжение бортовой сети автомобиля может сильно меняться в зависимости от режима работы двигателя и генератора
Поэтому в случае с авто особенно важно применять не стабилизатор 12 вольт, а рассчитанный на конкретный тип светодиодов
Для автомобиля можно посоветовать конструкции на основе LM317. Также можно использовать одну из модификаций линейного стабилизатора на двух транзисторах, в которой в качестве силового элемента использован мощный N-канальный полевой транзистор. Ниже приведены варианты подобных схем, в том числе и схема светодиодного драйвера.
Электрические характеристики LM338
Высыпаем содержимое всех пакетиков на стол. Величина опорного напряжения может меняться от экземпляра к экземпляру от 1,2 до 1,3 В, а в среднем составляет 1,25 В. Второй параметр — ток вытекающий из вывода подстройки по сути является паразитным, производители обещают что он в среднем составит 50 мкА, максимум мкА, но в реальных условиях он может достигать мкА.
![]()
Попробуем немного уменьшить напряжение.

И пользуясь случаем задам вопрос.

Такое чувство, что комплектовал набор не сильно трезвый китаец : Следующим этапом была установка огромных конденсаторов, сбрасываемого предохранителя 30V3A, а так же переключателя на выходные контакты.

В сегодняшнем обзоре речь пойдет об очередном конструкторе после сборки которого получится понижающий модуль на LMK, а проще говоря — регулируемый блок питания : Причиной его покупки стал мой интерес к конструкторам подобного рода, а так же возможность использовать собранный гаджет в последующем.

Попробуем немного уменьшить напряжение. Разве что за время транспортировки ножки почти всех элементов погнулись, но на работоспособности конструкции это никак не скажется.

Получается небольшая кучка разнообразных радиодеталей. Мощный лабораторный блок питания своими руками

Генераторы стабильного тока
Генераторы стабильного тока (ГСТ) должны обеспечивать неизменный выходной ток при изменении нагрузки Rн.
В простейшем случае эта задача может быть решена с помощью токозадающего резистора R(рис. 2.4). В этой схеме реальная нагрузка условно показана как резистор Rн.
Ток в нагрузке iн:
. (2.1)
Если R >> Rн, то ток Iн слабо зависит от изменений сопротивления нагрузки. Действительно, дифференцируя (2.1) получим
. (2.2)
Следовательно, увеличивая R, можно уменьшить изменения тока нагрузки до требуемой величины. Однако схеме на рис. 2.4 присущ недостаток – большая часть мощности, поступающей от источника питания, выделяется в резисторе R и не поступает в нагрузку Rн.
Рис. 2.4
Значительно удобнее вместо резистора R использовать нелинейные элементы, обладающие малым сопротивлением по постоянному току R0 = U / i и большим дифференциальным Ri = DU / DI, например, транзисторы.
На рис. 2.5, а
приведена схема простейшего ГСТ на биполярном транзисторе и его эквивалентная схема (рис. 2.5,б ). В качестве стабилизирующего элемента используется выходная цепь транзистора (промежуток эмиттер-коллектор), имеющая вольтамперную характеристику требуемого вида (рис. 2.6).

Рис. 2.5 Рис. 2.6
Рабочая точка (ток Iн) определяется пересечением характеристики и нагрузочной линии (точка А). При изменении Rн рабочая точка перемещается по характеристике. Например, при уменьшении сопротивления нагрузки на величину DRн, рабочая точка переместится в точку В, что приведет к увеличению тока нагрузки на (рис. 2.6). Чем больше выходное дифференциальное сопротивление транзистора Ri =
Du / Di(чем более горизонтально идет характеристика), тем меньше изменение тока нагрузки Iн.
Так как на участке стабилизации (пологая область) характеристика транзистора аппроксимируется выражением
iк = I0 + uкэ / Ri , (2.3)
легко получить
DIн / Iн = DRн/ Ri. (2.4)
Таким образом, в транзисторном стабилизаторе стабилизация тока определяется величиной Ri(эквивалент Rна рис. 2.4), которая может достигать десятков и сотен килоом.
Величину тока нагрузки Iн можно задавать, изменяя режим работы транзистора по постоянному току с помощью резисторов Rб1 иRб2. Часто в цепь эмиттера транзистора включают резистор Rэ, улучшающий стабильность и увеличивающий сопротивление Ri.
На рис. 2.7 приведена распространенная схема ГСТ на полевом транзисторе с управляющим переходом. Она удобна тем, что является двухполюсником и напряжение Uзиформируется за счет автоматического смещения Uзи = iс Rи. В частном случае при Rи = 0 и uзи= 0, Iн = ICмакс.
Рис. 2.7
Широкое распространение в аналоговых ИС получили стабилизаторы тока, называемые токовыми зеркалами или отражателями тока. Схема рис. 2.8 отличается от схемы рис. 2.5 способом задания режима транзистора VТ2. Вместо делителя напряжения Rб1 – Rб2 в ней используется нелинейный делитель, составленный из резистора R0 и транзистора VT1, включенного в диодном режиме (в прямом направлении).
Рис. 2.8
Ток Iо в левой части схемы равен
. (2.5)
где U* – прямое напряжение, устанавливающееся на эмиттерном переходе транзистора VT1 под действием тока I0 (напомним, что для кремниевых транзисторов U* = 0,6…0,8 В).
Ток базы второго транзистора значительно (в b раз) меньше тока I0 и может не учитываться.
Одновременно напряжение U* поступает на базу транзистора VТ2. Оба транзистора работают в активном режиме и, если они одинаковы, то Iн = I0 (то, что для VТ1 Uкб = 0, а для VТ2 Uкб > 0 в активном режиме влияет слабо), причем это равенство не нарушается при различных дестабилизирующих воздействиях. О особенно эффективны именно в микроэлектронном исполнении, обеспечивающем идентичность параметров транзисторов, одинаковые температурные зависимости, одинаковое «старение» и т. д. Существуют также схемы, в которых «отражение тока» происходит с изменением масштаба. С этой целью в цепи эмиттеров включают резисторыRЭ1≠RЭ1.

Вы здесь
Главная › Инженеру-конструктору › 3. Электрооборудование, электроустановки › 3. Раздел 3.
Для получения более постоянного напряжения на нагрузке при изменении потребляемого тока к выходу выпрямителя подключают стабилизатор, который может быть выполнен по схеме, приведенной на рис. 1. В таком устройстве работают стабилитрон V5 и регулирующий транзистор V6. Расчет позволит выбрать все элементы стабилизатора, исходя из заданного выходного напряжения Uн и максимального тока нагрузки Iн. Однако оба эти параметра не должны превышать параметры уже рассчитанного выпрямителя. А если это условие нарушается, тогда сначала рассчитывают стабилизатор, а затем — выпрямитель и трансформатор питания. Расчет стабилизатора ведут в следующем порядке.
1. Определяют необходимое для работы стабилизатора входное напряжение (Uвып) при заданном выходном (Uн):
Uвып = Uн + 3,
Здесь цифра 3, характеризующая минимальное напряжение между коллектором и эмиттером транзистора, взята в расчете на использование как кремниевых, так и германиевых транзисторов. Если стабилизатор будет подключаться к готовому или уже рассчитанному выпрямителю, в дальнейших расчетах необходимо использовать реальное значение выпрямленного напряжения Uвып.
2. Рассчитывают максимально рассеиваемую транзистором мощность:
Рmах = 1,3 (Uвып — Uн) Iн,
3. Выбирают регулирующий транзистор. Его предельно допустимая рассеиваемая мощность должна быть больше значения Рmax, предельно допустимое напряжение между эмиттером и коллектором — больше Uвып, а максимально допустимый ток коллектора — больше Iн.
4. Определяют максимальный ток базы регулирующего транзистора:
Iб.макс = Iн / h21Э min,
где: h21Эmin — минимальный коэффициент передачи тока выбранного (по справочнику) транзистора..
5. Подбирают подходящий стабилитрон. Его напряжение стабилизации должно быть равно выходному напряжению стабилизатора, а значение максимального тока стабилизации превышать максимальный ток базы Iб max.
6. Подсчитывают сопротивление резистора R1:
R1 = (Uвып — Uст) / (Iб max + Iст min),
Здесь R1 — сопротивление резистора R1, Ом; Uст — напряжение стабилизации стабилитрона, В; Iб.max — вычисленное значение максимального тока базы транзистора, мА; Iст.min — минимальный ток стабилизации для данного стабилитрона, указанный в справочнике (обычно 3…5 мА). .
7. Определяют мощность рассеяния резистора R1:
PR1 = (Uвып — Uст)2 / R1,
Может случиться, что маломощный стабилитрон не подойдет по максимальному току стабилизации и придется выбирать стабилитрон значительно большей мощности — такое случается при больших токах потребления и использовании транзистора с малым коэффициентом h21Э. В таком случае целесообразно ввести в стабилизатор дополнительный транзистор V7 малой мощности (рис. 2), который позволит снизить максимальный ток нагрузки для стабилитрона (а значит, и ток стабилизации) примерно в h21Э раз и применить, соответственно, маломощный стабилитрон.
В приведенных здесь расчетах отсутствует поправка на изменение сетевого напряжения, а также опущены некоторые другие уточнения, усложняющие расчеты. Проще испытать собранный стабилизатор в действии, изменяя его входное напряжение (или сетевое) на ± 10 % и точнее подобрать резистор R1 по наибольшей стабильности выходного напряжения при максимальном токе нагрузки.
Печатные платы
Только шелкография: pcb_current_source_silk.pdfТолько дорожки: pcb_current_source_solder.pdfДорожки и шелкография: pcb_current_source_solder_silk.pdf
Только шелкография: pcb_current_source_silk.pdfТолько дорожки: pcb_current_source_improved_solder.pdfДорожки и шелкография: pcb_current_source_improved_solder_silk.pdf
Всё уместилось на маленьком кусочке (3 на 2 см) фольгированного текстолита, тепло отводится путём крепления всей платы на кусок алюминия винтами, спроектирована она с расчётом на крепёж M2, чтобы легко и надёжно закрепить её или попросту приклеить к теплоотводу теплопроводящим клеем (Stars 922). При необходимости её можно легко уменьшить почти в два раза раза два.
Импульсные стабилизаторы
Использование простых конструкций на транзисторах имеет недостаток – на ключевом элементе выделяется большая мощность рассеивания, которая тем больше, чем больше разница между входным и выходным параметром.
Главное отличие импульсных устройств – в том, что транзисторы работают в ключевом режиме, управляя накоплением и отдачей энергии реактивными элементами. Энергия, запасенная дросселем или конденсатором, позволяет не только стабилизировать напряжение, но и повышать его или инвертировать полярность.
Собранные на дискретных элементах импульсные преобразователи сложны в конструировании и регулировке. Сейчас выпускаются схемы, выполненные в виде интегральных микросхем, которым требуется импульсный ключ только для увеличения мощности. Устройства практически не требуют регулировки и обладают высокой надежностью.

Микросхема импульсных устройств
Импульсный стабилизатор тока
Поскольку экономия энергии во многих приложениях является решающей, разработчики компонентов, схемотехники стараются снизить влияние этих недостатков, и, зачастую, преуспевают в этом.
Схемы импульсных преобразователей
Стабилизатор на базе импульсного преобразователя имеет устройство, регулирующее работу ключа, в зависимости от нагрузки. Стабилизатор напряжения регистрирует напряжение на нагрузке и изменяет работу ключа (схема «а»). Стабилизатор тока измеряет ток через нагрузку, например с помощью маленького измерительного сопротивления Ri (схема «б»), включенного последовательно с нагрузкой.
В современных ключевых преобразователях в качестве ключа обычно используется MOSFET транзистор.
Понижающий преобразователь
Рассмотренный выше вариант преобразователя называется понижающим, поскольку напряжение на нагрузке всегда ниже напряжения источника питания.
Поскольку в дросселе постоянно течёт однонаправленный ток, требования к выходному конденсатору могут быть снижены, дроссель с выходным конденсатором играют роль эффективного LC фильтра. В некоторых схемах стабилизаторов тока, например для светодиодов, выходной конденсатор может отсутствовать вообще. В западной литературе понижающий преобразователь называется Buck converter.
Повышающий преобразователь
Схема импульсного стабилизатора, приведённая ниже, также работает на основе дросселя, однако дроссель всегда подключен к выходу источника питания. Когда ключ разомкнут, питание поступает через дроссель и диод на нагрузку. Когда ключ замыкается, дроссель накапливает энергию, когда ключ размыкается, возникающее на его выводах ЭДС добавляется к ЭДС источника питания и напряжение на нагрузке возрастает.
В отличие от предыдущей схемы, выходной конденсатор заряжается прерывистым током, следовательно выходной конденсатор должен быть большим, и, возможно, понадобится дополнительный фильтр. В западной литературе повышающе-понижающий преобразователь называется Boost converter.
Инвертирующий преобразователь
Как и в предыдущей схеме, выходной конденсатор заряжается прерывистым током, следовательно выходной конденсатор должен быть большим, и, возможно, понадобится дополнительный фильтр. В западной литературе инвертирующий преобразователь называется Buck-Boost converter.
Применение импульсного конвертера в качестве стабилизатора тока
Большинство импульсных блоков питания выпускаются с стабилизацией выходного напряжения. Типичные схемы таких блоков питания, особенно мощных, кроме обратной связи по выходному напряжению, имеют схему контроля тока ключевого элемента, например резистор с малым сопротивлением. Такой контроль позволяет обеспечивать режим работы дросселя. Простейшие стабилизаторы тока используют этот элемент контроля для стабилизации выходного тока. Таким образом, стабилизатор тока оказывается даже проще стабилизатора напряжения.
Рассмотрим схему импульсного стабилизатора тока для светодиода на базе микросхемы NCL30100 от известного производителя электронных компонентов On Semiconductor:
Схема понижающего преобразователя работает в режиме неразрывного тока с внешним ключом. Схема выбрана из множества других, поскольку она показывает, насколько простой и эффективной может быть схема импульсного стабилизатора тока с внешним ключом. В приведённой схеме, управляющая микросхема IC1 управляет работой MOSFET ключа Q1. Поскольку преобразователь работает в режиме неразрывного тока, выходной конденсатор ставить необязательно. В многих схемах датчик тока устанавливается в цепи истока ключа, однако, это снижает скорость включения транзистора. В приведённой схеме датчик тока R4 установлен в цепи первичного питания, в результате схема получилась простой и эффективной. Ключ работает на частоте 700 кГц, что позволяет установить компактный дроссель. При выходной мощности 7 Ватт, входном напряжении 12 Вольт при работе на 700 мА (3 светодиода), эффективность устройства более 95%. Схема стабильно работает до 15 Ватт выходной мощности без применения дополнительных мер по отводу тепла.
Ещё более простая схема получается с использованием микросхем ключевых стабилизаторов с встроенным ключом. Например, схема ключевого стабилизатора тока светодиода на базе микросхемы CAV4201/CAT4201:
Источник
Основные характеристики регулятора NSI45020
- Регулируемый ток 20±10% мА;
- Максимальное напряжение анод-катод 45 В;
- Рабочий температурный диапазон -55…+150°С;
- Корпус SOD-123 выполненный с использованием без свинцовых технологий.
Сферы применения стабилизатора NSI45020AT1G: световые панели, декоративная подсветка, подсветка дисплеев. В автомобилях регулятор тока ставят на подсветку зеркал, приборной панели, кнопок. Также его используют в светодиодных лентах вместо обычных резисторов, что позволяет подключать LED ленты к источникам разного напряжения без потери яркости. Напряжение питания у NSI45020 до 45 В, на выходе стабильные 20 мА. Включается последовательно с цепочкой светодиодов, единственное условие: сумма падений напряжения на светодиодах должна быть меньше входного напряжения минимум на 0,7 В. В общем деталь полезная, и если бы ещё цена на них была низкая — можно смело закупать партию и ставить вместо резисторов, на все светодиоды в приборах и конструкциях. Даташит на NSI45020 здесь
Общее устройство и принцип работы стабилизаторов тока
Знание основных принципов работы стабилизаторов тока способствует наиболее эффективному использованию этих устройств. Электрические сети буквально насыщены различными помехами, негативно влияющими на работу бытовых приборов и электрооборудования. Для преодоления отрицательных воздействий используется схема простого стабилизатора напряжения и тока.
В каждом стабилизаторе имеется основной элемент – трансформатор, обеспечивающий работу всей системы. Самая простая схема включает в свой состав выпрямительный мост, соединенный с различными типами конденсаторов и резисторов. Их основными параметрами считаются индивидуальная емкость и предельное сопротивление. Сам стабилизатор тока работает по очень простой схеме. Когда ток поступает на трансформатор, его предельная частота изменяется. На входе она будет совпадать с частотой электрической сети и составит 50 Гц. После того как будут выполнены все преобразования тока, предельная частота на выходе снизится до 30 Гц. В схеме преобразования участвуют высоковольтные выпрямители, с помощью которых определяется полярность напряжения. Конденсаторы непосредственно участвуют в стабилизации тока, а резисторы снижают помехи.






























